Abstract
Intra-amniotic infection, the invasion of microbes into the amniotic cavity resulting in inflammation, is a clinical condition that can lead to adverse pregnancy outcomes for the mother and fetus as well as severe long-term neonatal morbidities. Despite much research focused on the consequences of intra-amniotic infection, there remains little knowledge about the innate immune cells that respond to invading microbes. We performed RNA-seq of sorted amniotic fluid neutrophils and monocytes/macrophages from women with intra-amniotic infection to determine the transcriptomic differences between these innate immune cells. Further, we sought to identify specific transcriptomic pathways that were significantly altered by the maternal or fetal origin of amniotic fluid neutrophils and monocytes/macrophages, the presence of a severe fetal inflammatory response, and pregnancy outcome (i.e., preterm or term delivery). We show that significant transcriptomic differences exist between amniotic fluid neutrophils and monocytes/macrophages from women with intra-amniotic infection, indicating the distinct roles these cells play. The transcriptome of amniotic fluid immune cells varies based on their maternal or fetal origin, and the significant transcriptomic differences between fetal and maternal monocytes/macrophages imply that those of fetal origin exhibit impaired functions. Notably, transcriptomic changes in amniotic fluid monocytes/macrophages suggest that these immune cells collaborate with neutrophils in the trafficking of fetal leukocytes throughout the umbilical cord (i.e., funisitis). Finally, amniotic fluid neutrophils and monocytes/macrophages from preterm deliveries display enhanced transcriptional activity compared to those from term deliveries, highlighting the protective role of these cells during this vulnerable period. Collectively, these findings demonstrate the underlying complexity of local innate immune responses in women with intra-amniotic infection and provide new insights into the functions of neutrophils and monocytes/macrophages in the amniotic cavity.
Introduction
Intra-amniotic infection is a clinical condition resulting from the invasion of microbes into the amniotic cavity [1-9], namely Ureaplasma urealyticum, Mycoplasma hominis, Streptococcus agalactiae, Gardnerella vaginalis, and Escherichia coli, among others [10-21]. Microbial invasion leads to a local inflammatory response characterized by increased concentrations of cytokines [22-30], antimicrobial peptides [31-38], and lipids [39-52] in the amniotic fluid. In some cases, this local infection can result in maternal systemic inflammation (i.e., clinical chorioamnionitis) [10, 53-59]. Consequently, intra-amniotic infection is associated with maternal morbidity [57, 60, 61] as well as neonatal morbidity and mortality [62-71]. Therefore, investigation focused on the immunobiology of intra-amniotic infection is highly relevant for mothers and children.
The cellular immune repertoire in the amniotic cavity of women with intra-amniotic infection is mainly composed of innate immune cells (e.g., neutrophils and monocytes/macrophages) [72-81]. Yet, other less-abundant immune cell subsets such as T cells, B cells, NK cells, and innate lymphoid cells are also present in the amniotic cavity of women with intra-amniotic infection [78, 79]. Due to their abundance, we recently proposed that amniotic fluid neutrophils and monocytes/macrophages, which can originate from the fetus [82-85] and/or the mother [84-86], serve as the frontline of host innate immune responses against microbes invading this compartment [77, 78]. However, it is unclear whether their maternal or fetal origin determines the function of such innate immune cells.
Neutrophils exert a variety of host defense functions to capture and destroy invading microbes [87-91]. In the amniotic cavity, such mechanisms include phagocytosis [92], the release of antimicrobial products [31-38, 93], and the formation of neutrophil extracellular traps (NETs) [94]. Conversely, the traditional view has been that amniotic fluid monocytes/macrophages primarily release pro-inflammatory cytokines [77, 80]; yet their functions have been overlooked as neutrophils represent the majority of innate immune cells in this compartment. Therefore, we hypothesized that apparent functional dissimilarities exist between neutrophils and monocytes/macrophages in the amniotic cavity, which are driven by their transcriptomic profiles.
Importantly, intra-amniotic infection can lead to a fetal inflammatory response [95-102], which manifests as acute histopathological lesions of the umbilical cord and chorionic plate [103], conditions known as funisitis and chorionic vasculitis, respectively [103-105]. This fetal inflammatory response is characterized by elevated concentrations of inflammatory mediators in the umbilical cord blood [97, 98, 106-110]. However, whether the fetal inflammatory response could be associated with changes in the transcriptomes of neutrophils and monocytes/macrophages present in the amniotic cavity during intra-amniotic infection has been unexplored.
The aim of this study was to conduct transcriptomic analysis of neutrophils and monocytes/macrophages from the amniotic cavity of women with intra-amniotic infection by using RNA-seq to characterize the molecular pathways and biological processes associated with differential expression between these innate immune cell types. Further, we assessed the effects on transcriptomic pathways based on changes in the fetal or maternal origin of amniotic fluid neutrophils and monocytes/macrophages, the presence of a severe fetal inflammatory response, and pregnancy outcome (preterm or term delivery).
Methods
Human Subjects and Clinical Specimens
Human amniotic fluid samples were obtained at the Perinatology Research Branch, an intramural program of the Eunice Kennedy Shriver National Institute of Child Health and Human Development, National Institutes of Health, U.S. Department of Health and Human Services, Wayne State University (Detroit, MI, USA), and the Detroit Medical Center (Detroit, MI, USA). The collection and use of human materials for research purposes were approved by the Institutional Review Boards of the National Institute of Child Health and Human Development and Wayne State University. All participating women provided written informed consent prior to sample collection. The patient inclusion criteria were as follows: (1) amniotic fluid samples without blood contamination and (2) amniotic fluid samples with a large number of viable leukocytes (>1 × 105 cells/mL) sufficient to perform fluorescence-activated cell sorting (FACS) of amniotic fluid neutrophils and monocytes/macrophages. Amniotic fluid leukocyte counts and viability were determined using an automatic cell counter (Cellometer Auto 2000; Nexcelom Bioscience, Lawrence, MA, USA) and the ViaStain AOPI Staining Solution (Nexcelom Bioscience). The clinical and demographic characteristics of the patients are shown in Table 1.
Clinical Definitions
Gestational age was established based on the last menstrual period and ultrasound. Term delivery was defined as birth ≥37 weeks of gestation, whereas preterm delivery was defined as birth <37 weeks of gestation. The presence of viable bacteria in the amniotic cavity was evaluated by amniotic fluid culture as previously described, which included culture for genital mycoplasmas [12, 13]. Intra-amniotic inflammation was defined as an amniotic fluid interleukin (IL)-6 concentration ≥2.6 ng/mL [111, 112]. Intra-amniotic infection was defined as the presence of cultivable bacteria together with intra-amniotic inflammation [17, 18, 113, 114].
Amniotic Fluid Sample Collection
Amniotic fluid was retrieved by transabdominal amniocentesis to detect intra-amniotic infection. Amniotic fluid samples were transported to the clinical laboratory in a capped sterile syringe and FACS was performed immediately. Additionally, an aliquot of amniotic fluid was transported to the clinical laboratory for culture of aerobic/anaerobic bacteria and genital mycoplasmas. The clinical and research tests also included the determination of an amniotic fluid white blood cell (WBC) count [72, 73], Gram stain examination [115], glucose concentration [116], and IL-6 concentration [111]. Bacterial live/dead staining was performed as previously described to immediately visualize the presence of microbes in amniotic fluid [94, 117].
Determination of Interleukin-6 in Amniotic Fluid
Interleukin-6 concentrations in amniotic fluid were evaluated using a sensitive and specific enzyme immunoassay from R&D Systems (Minneapolis, MN, USA) as previously established [111]. The IL-6 concentrations were determined by interpolation from the standard curves. The inter- and intra-assay coefficients of variation for IL-6 were 8.7 and 4.6%, respectively. The detection limit of the IL-6 assay was 0.09 pg/mL.
FACS of Amniotic Fluid Neutrophils and Monocytes/Macrophages
To remove epithelial cells, each amniotic fluid sample was passed through a sterile 15-μm filter (Cat# 43-50015-03; pluri-Select Life Science, Leipzig, Germany) and centrifuged at 200 g for 5 min at room temperature. The resulting amniotic fluid pellet was washed with 1× PBS, resuspended at 1 × 106 cells in 100 μL of BD FACS stain buffer containing 20% human FcR blocking reagent, and incubated for 10 min at 4°C. Next, amniotic fluid cells were incubated with the following fluorochrome-conjugated anti-human antibodies (BD Biosciences, San Jose, CA, USA) for 30 min at 4°C in the dark: CD14-APC-Cy7 (clone MϕP9, Cat# 557831; BD Biosciences) and CD15-FITC (clone W6D3, Cat# 562370; BD Biosciences). After washing with 1× PBS, the cells were resuspended in pre-sort buffer (Cat# 563503; BD Biosciences) at a concentration of 5 × 106 cells/mL. Amniotic fluid neutrophils (CD15+CD14− cells) and monocytes/macrophages (CD14+CD15− cells) were purified using a BD FACSAria cell sorter (BD Biosciences) and BD FACSDiva 6.0 software (BD Biosciences). The purified neutrophils and monocytes/macrophages were then resuspended in RLT buffer (Qiagen, Germantown, MD, USA) and stored at −80°C until RNA isolation.
RNA Isolation
RNA was isolated from lysed amniotic fluid cells using the Qiagen Micro RNeasy kit (Qiagen), following the manufacturer’s instructions. The purity, concentration, and integrity of the RNA samples were assessed using the NanoDrop 1000 spectrophotometer (Thermo Scientific, Wilmington, DE, USA) and the Bioanalyzer 2100 (Agilent Technologies, Wilmington, DE, USA). The low-input RNA-seq library was prepared by the Beijing Genomics Institute (BGI; Wuhan, China) using the Smart-Seq2 kit (Illumina, San Diego, CA, USA). Paired-end sequence reads (120 million total reads per sample) of 150-bp length were generated using the NovaSeq sequencer (Illumina), and raw data were provided by BGI.
RNA-seq Data Analysis
Transcript abundance from RNA-seq reads was quantified with Salmon [118] and used to test for differential expression with a negative binomial distribution model implemented in the DESeq2 [119] package from Bioconductor [120]. Gene expression changes were assessed through 7 between-group comparisons: (1) total neutrophils – total monocytes/macrophages, (2) fetal – maternal neutrophils, (3) fetal – maternal monocytes/macrophages, (4) severe – mild fetal inflammatory response neutrophils, (5) severe – mild fetal inflammatory response monocytes/macrophages, (6) preterm – term neutrophils, and (7) preterm – term monocytes/macrophages. Genes with a minimum fold change of 1.25-fold and an adjusted p value of <0.1 were considered differentially expressed.
The differentially expressed genes (DEGs) for each between-group comparison were used as input in iPathwayGuide (ADVAITA Bioinformatics, Ann Arbor, MI, USA) [121-123] to determine the significantly impacted pathways. iPathwayGuide pathway annotations were derived from the Kyoto Encyclopedia of Genes and Genomes (KEGG) database, release 90.0+/05–29 [124, 125]. Significantly perturbed pathways (false discovery rate adjusted p values <0.1) were presented hierarchically in a dendrogram based on the overlap in associated DEGs. Volcano plots were used to display the evidence of differential expression for each comparison. The top 10 most significantly enriched Gene Ontology (GO) biological processes in strictly upregulated or downregulated genes are also shown.
Further, to gain insight and to visualize gene dysregulation in the comparisons described above, we used the stringApp (version 1.5.0) [126] in Cytoscape (version 3.7.2) [127] to test the overrepresentation of GO biological processes [128] in the upregulated and downregulated genes separately. A false discovery rate-adjusted p value <0.05 determined statistical significance. We constructed networks of high-confidence protein-protein interactions (STRING confidence score >0.7) and very high-confidence protein-protein interactions (STRING confidence score >0.9) for each set of DEGs. For each network, we retained the most inter-connected subnetwork or subnetworks of proteins for visualization and highlighted biological processes enriched among these gene sets.
DNA Fingerprinting
The origin of amniotic fluid neutrophils and monocytes/macrophages was determined using DNA fingerprinting, as previously reported [84, 85]. Briefly, genomic DNA was isolated from FACS-purified amniotic fluid neutrophils and monocytes/macrophages, and fetal or maternal genomic DNA was isolated from frozen samples of either umbilical cord or maternal blood (buffy coat), respectively, as previously described [84, 85]. DNA samples (amniotic fluid neutrophils and monocytes/macrophages, umbilical cord blood, and maternal blood) were sent for DNA fingerprinting to Genetica DNA Laboratories (https://www.celllineauthentication.com, Laboratory Corporation of America/LabCorp, Burlington, NC, USA) for analysis of the 13 core CODIS STR loci plus PENTA E, PENTA D, and the gender-determining locus, amelogenin. The origin of amniotic fluid neutrophils and monocytes/macrophages was designated as either predominantly maternal or predominantly fetal.
Placental Histopathologic Examination and Umbilical Cord Imaging
Histopathologic examination of the placenta was performed by perinatal pathologists blinded to clinical diagnoses and obstetrical outcomes according to standardized Perinatology Research Branch protocols [104]. Acute inflammatory lesions of the placenta (maternal inflammatory response and fetal inflammatory response) were diagnosed according to established criteria, including staging and grading [104]. Fetal inflammatory responses were histologically evaluated by the presence and severity of acute lesions (i.e., neutrophil invasion) in the umbilical cord (funisitis) or chorionic plate (chorionic vasculitis) [103, 104]. Severity is reported as stages, where stage 1 indicates umbilical phlebitis and/or chorionic vasculitis (mild inflammation), stage 2 indicates umbilical arteritis (severe inflammation), and stage 3 indicates necrotizing funisitis (total inflammation and necrosis in the umbilical cord) [104]. For visualization of umbilical cord inflammation, 5-μm-thick sections of formalin-fixed, paraffin-embedded umbilical cord specimens were cut and mounted on SuperFrostTM Plus microscope slides (Erie Scientific LLC, Portsmouth, NH, USA). Following deparaffinization, the slides were rehydrated and stained with hematoxylin and eosin. Images of stained umbilical cord sections were taken using the Vectra Polaris Automated Quantitative Pathology Imaging System (Akoya Biosciences, Marlborough, MA, USA).
Results
Transcriptomic Differences between Neutrophils and Monocytes/Macrophages in the Amniotic Cavity of Women with Intra-Amniotic Infection
First, to obtain a broad view of the transcriptomic differences between amniotic fluid neutrophils and monocytes/macrophages, we sorted CD15+CD14− cells and CD14+CD15− cells from women with intra-amniotic infection (Table 1) and performed RNA-seq in these cells (Fig. 1a). We identified a total of 3,926 DEGs between amniotic fluid neutrophils and monocytes/macrophages, of which 2,248 genes were downregulated (blue dots) and 1,678 were upregulated (red dots) as displayed in a volcano plot (Fig. 1b). Next, the DEGs were used as input to determine significantly affected gene pathways obtained from the KEGG database (see Methods for details). Twenty-nine significantly affected pathways were identified, which included multiple immune-related pathways such as “Staphylococcus aureus infection,” “phagosome,” “antigen processing and presentation,” “cell adhesion molecules,” and “cytokine-cytokine receptor interactions,” among others (Fig. 1c). We then analyzed the upstream regulators of the DEGs that were predicted as activated or inhibited in amniotic fluid neutrophils compared to monocytes/macrophages: several regulators were identified (Fig. 1d). Increased gene expression in amniotic fluid neutrophils compared to monocytes/macrophages was associated with biological processes such as “immune response,” “leukocyte activation,” “neutrophil activation,” and “granulocyte activation” (Fig. 1e). Among downregulated genes in amniotic fluid neutrophils, enriched biological processes included “co-translational protein targeting to membrane,” “SRP-dependent co-translational protein targeting to membrane,” “protein targeting to ER,” and “establishment of protein localization to endoplasmic reticulum” (Fig. 1f). These findings show that cell type-specific transcriptomic differences exist between amniotic fluid neutrophils and monocytes/macrophages in women with intra-amniotic infection, indicating that these innate immune cells display distinct host immune functions against microbes invading the amniotic cavity.
Transcriptomic differences between amniotic fluid neutrophils and monocytes/macrophages from women with intra-amniotic infection. a Experimental design showing the FACS of amniotic fluid neutrophils (n = 6) and monocytes/macrophages (n = 6) for RNA-seq. b Volcano plot showing the DEGs between amniotic fluid neutrophils and monocytes/macrophages. c Hierarchical dendrogram showing KEGG pathway impact analysis between amniotic fluid neutrophils and monocytes/macrophages. Pink circle indicates the most significantly affected pathway, and the lightest blue circles indicate the least significantly affected pathways. d Predicted activated and inhibited upstream regulators for DEGs in amniotic fluid neutrophils compared to monocytes/macrophages. e, f GO analysis using genes significantly upregulated (e) or genes significantly downregulated (f) in amniotic fluid neutrophils compared to monocytes/macrophages. The top 10 significantly affected biological processes from each set of DEGs are shown. FC, fold change; FACS, fluorescence-activated cell sorting; DEGs, differentially expressed genes; GO, Gene Ontology; KEGG, Kyoto Encyclopedia of Genes and Genomes.
Transcriptomic differences between amniotic fluid neutrophils and monocytes/macrophages from women with intra-amniotic infection. a Experimental design showing the FACS of amniotic fluid neutrophils (n = 6) and monocytes/macrophages (n = 6) for RNA-seq. b Volcano plot showing the DEGs between amniotic fluid neutrophils and monocytes/macrophages. c Hierarchical dendrogram showing KEGG pathway impact analysis between amniotic fluid neutrophils and monocytes/macrophages. Pink circle indicates the most significantly affected pathway, and the lightest blue circles indicate the least significantly affected pathways. d Predicted activated and inhibited upstream regulators for DEGs in amniotic fluid neutrophils compared to monocytes/macrophages. e, f GO analysis using genes significantly upregulated (e) or genes significantly downregulated (f) in amniotic fluid neutrophils compared to monocytes/macrophages. The top 10 significantly affected biological processes from each set of DEGs are shown. FC, fold change; FACS, fluorescence-activated cell sorting; DEGs, differentially expressed genes; GO, Gene Ontology; KEGG, Kyoto Encyclopedia of Genes and Genomes.
The Transcriptome of Amniotic Fluid Neutrophils and Monocytes/Macrophages Differs Based on Their Maternal or Fetal Origin
Previous reports have shown that innate immune cells of fetal or maternal origin, or occasionally a mixture of both, are found in the amniotic cavity during intra-amniotic infection [84, 85]. Thus, we performed RNA-seq to compare the transcriptomes of amniotic fluid neutrophils and monocytes/macrophages between those of primarily fetal origin and those of primarily maternal origin (Fig. 2a). The maternal or fetal origin of amniotic fluid neutrophils and monocytes/macrophages was previously determined using DNA fingerprinting [84, 85]. The samples included herein were designated as either predominantly of maternal or fetal origin. Sorted amniotic fluid neutrophils were of predominantly maternal origin in 67% (4/6) of patients and were primarily derived from the fetus in 33% (2/6) of patients (Fig. 2b). Sorted amniotic fluid monocytes/macrophages were evenly split in origin, with 50% (3/6) being derived from the mother and 50% (3/6) from the fetus (Fig. 2b). One sample of predominantly maternal neutrophils also contained a fraction of fetal neutrophils, represented as "Mix" (grey area) in the pie chart shown in Figure 2b. A total of 119 genes were differentially expressed in predominantly fetal neutrophils compared to predominantly maternal neutrophils, of which 66 were downregulated and 53 were upregulated, as shown in a volcano plot (Fig. 2c). In contrast, the transcriptome of amniotic fluid monocytes/macrophages appeared to be more influenced by their origin, as 1,074 genes were differentially expressed in predominantly fetal monocytes/macrophages compared to predominantly maternal monocytes/macrophages (Fig. 2d). Among these DEGs, 425 were downregulated and 649 were upregulated in predominantly fetal monocytes/macrophages compared to those of predominant maternal origin (Fig. 2d). Given the low number of DEGs determined in neutrophils of predominantly fetal or maternal origin, subsequent analyses revealed no enrichment of specific pathways or GO terms in these cells. Thus, we further explored the transcriptomic differences observed in the monocytes/macrophages.
Transcriptomic differences between amniotic fluid neutrophils and monocytes/macrophages of predominantly fetal or maternal origin. a Experimental design demonstrating the transcriptomic comparison between amniotic fluid neutrophils or monocytes/macrophages of predominantly fetal and maternal origin. b Table and pie charts representing the maternal (neutrophils, n = 4; monocytes/macrophages, n = 3) or fetal (neutrophils, n = 2; monocytes/macrophages n = 3) origins of amniotic fluid neutrophils and monocytes/macrophages determined using DNA fingerprinting. c, d Volcano plots showing the differentially expressed genes among amniotic fluid neutrophils (c) and monocytes/macrophages (d) of fetal origin compared to those of maternal origin. M, predominantly maternal origin; F, predominantly fetal origin; FC, fold change.
Transcriptomic differences between amniotic fluid neutrophils and monocytes/macrophages of predominantly fetal or maternal origin. a Experimental design demonstrating the transcriptomic comparison between amniotic fluid neutrophils or monocytes/macrophages of predominantly fetal and maternal origin. b Table and pie charts representing the maternal (neutrophils, n = 4; monocytes/macrophages, n = 3) or fetal (neutrophils, n = 2; monocytes/macrophages n = 3) origins of amniotic fluid neutrophils and monocytes/macrophages determined using DNA fingerprinting. c, d Volcano plots showing the differentially expressed genes among amniotic fluid neutrophils (c) and monocytes/macrophages (d) of fetal origin compared to those of maternal origin. M, predominantly maternal origin; F, predominantly fetal origin; FC, fold change.
KEGG pathway analysis revealed 8 pathways that were significantly perturbed in amniotic fluid monocytes/macrophages of predominantly fetal or maternal origin: “S. aureus infection,” “systemic lupus erythematosus,” “pertussis,” “cholesterol metabolism,” “Chagas disease (American trypanosomiasis),” “bladder cancer,” “legionellosis,” and “complement and coagulation cascades,” suggesting that the transcriptomic differences between these cells are primarily related to immune response to infection (Fig. 3a). Upstream regulator prediction analysis in amniotic fluid monocytes/macrophages identified the aryl hydrocarbon receptor (AHR) as activated in predominantly fetal monocytes/macrophages compared to those of predominantly maternal origin (Fig. 3b). Strikingly, multiple inflammatory mediators such as tumor necrosis factor (TNF), C-reactive protein (CRP), IL-6, and IL-33 were predicted as inhibited in predominantly fetal monocytes/macrophages compared to those of predominantly maternal origin, suggesting lower activation of transcriptomic pathways related to inflammation (Fig. 3b). GO analysis was performed using significantly upregulated or downregulated genes in predominantly fetal monocytes/macrophages compared to predominantly maternal monocytes/macrophages to determine enriched biological processes. Among the genes downregulated in predominantly fetal monocytes/macrophages compared to predominantly maternal monocytes/macrophages, enriched GO terms included “regulation of response to stimulus,” “immune system process,” “cell activation,” and “secretion,” as well as multiple terms related to response to external stimuli (Fig. 3c). Three of these biological processes are shown on the highly connected network obtained with STRING software (Fig. 3d). STRING enrichment analysis identified “response to stimulus,” “developmental process,” and “cellular component organization” as enriched in genes downregulated in monocytes/macrophages of predominantly fetal origin compared to those of predominantly maternal origin (Fig. 3d). No biological processes were significantly enriched among genes upregulated in predominantly fetal monocytes/macrophages compared to predominantly maternal monocytes/macrophages.
Transcriptomic differences between amniotic fluid monocytes/macrophages of predominantly fetal or maternal origin. a pORA and total pAcc showing KEGG pathway impact analysis between predominantly fetal (n = 3) and maternal (n = 3) amniotic fluid monocytes/macrophages. Significantly impacted pathways are shown in red. b Predicted activated and inhibited upstream regulators of DEGs in amniotic fluid monocytes/macrophages of predominantly fetal origin compared to those of predominantly maternal origin. c GO analysis using genes significantly downregulated in amniotic fluid monocytes/macrophages of predominantly fetal origin compared to those of predominantly maternal origin. The top 10 significantly enriched biological processes are shown. d STRING analysis showing a subset of genes downregulated in amniotic fluid monocytes/macrophages of predominantly fetal origin compared to those of predominantly maternal origin, represented as nodes in the network. The edges between nodes represent high-confidence protein-protein interactions for the corresponding genes. Red, “response to stimulus” network; blue, “developmental process” network; green, “cellular component organization” network; pORA, plot based on gene overrepresentation; pAcc, pathway accumulation; DEGs, differentially expressed genes; GO, Gene Ontology; KEGG, Kyoto Encyclopedia of Genes and Genomes.
Transcriptomic differences between amniotic fluid monocytes/macrophages of predominantly fetal or maternal origin. a pORA and total pAcc showing KEGG pathway impact analysis between predominantly fetal (n = 3) and maternal (n = 3) amniotic fluid monocytes/macrophages. Significantly impacted pathways are shown in red. b Predicted activated and inhibited upstream regulators of DEGs in amniotic fluid monocytes/macrophages of predominantly fetal origin compared to those of predominantly maternal origin. c GO analysis using genes significantly downregulated in amniotic fluid monocytes/macrophages of predominantly fetal origin compared to those of predominantly maternal origin. The top 10 significantly enriched biological processes are shown. d STRING analysis showing a subset of genes downregulated in amniotic fluid monocytes/macrophages of predominantly fetal origin compared to those of predominantly maternal origin, represented as nodes in the network. The edges between nodes represent high-confidence protein-protein interactions for the corresponding genes. Red, “response to stimulus” network; blue, “developmental process” network; green, “cellular component organization” network; pORA, plot based on gene overrepresentation; pAcc, pathway accumulation; DEGs, differentially expressed genes; GO, Gene Ontology; KEGG, Kyoto Encyclopedia of Genes and Genomes.
Taken together, these findings indicate that the origin of immune cells in the amniotic cavity influences their transcriptome. Specifically, the significant transcriptomic differences between fetal and maternal monocytes/macrophages suggest that fetal monocytes/macrophages exhibit impaired functions.
Transcriptomic Changes in Amniotic Fluid Neutrophils and Monocytes/Macrophages Based on the Severity of the Fetal Inflammatory Response
Intra-amniotic infection is associated with a fetal inflammatory response [95-102], which manifests histologically as lesions of the umbilical cord and chorionic plate [103, 104]. Thus, we next determined the differential gene expression in amniotic fluid neutrophils and monocytes/macrophages from cases of a severe (stage 2) fetal inflammatory response (n = 4) compared to those from cases of a mild (stage 1) fetal inflammatory response (n = 2) (Table 1; Fig. 4a). Representative hematoxylin and eosin staining illustrates the infiltration of granulocytes into the tissue surrounding the umbilical artery in the severe fetal inflammatory response, in contrast with the minor infiltration of these cells observed in the mild fetal inflammatory response (Fig. 4b–c). Amniotic fluid neutrophils displayed differential expression of 119 genes between cases of severe or mild fetal inflammatory response, with 53 DEGs downregulated and 66 DEGs upregulated (Fig. 4d). Amniotic fluid monocytes/macrophages showed a total of 98 DEGs, with the majority (85 genes) being upregulated and only 13 downregulated (Fig. 4e). Despite the similar numbers of DEGs observed in amniotic fluid neutrophils and monocytes/macrophages from cases of severe or mild fetal inflammatory response, subsequent pathway analysis of DEGs revealed significant enrichment of pathways and GO terms for monocytes/macrophages alone. Thus, we focused on the transcriptomic differences occurring in amniotic fluid monocytes/macrophages in the context of the fetal inflammatory response.
Transcriptomic differences between amniotic fluid neutrophils or monocytes/macrophages from cases of severe and mild fetal inflammatory response. a Experimental design demonstrating the transcriptomic comparison of amniotic fluid neutrophils or monocytes/macrophages between cases of mild (n = 2) and severe (n = 4) fetal inflammatory response. b, c Representative images of umbilical cord hematoxylin and eosin (H&E) staining showing mild (b) and severe (c) fetal inflammatory response indicated by leukocyte infiltration in the Wharton’s jelly localized near the umbilical artery (arrows). Magnification = ×10, scale bar = 100 μm. d, e Volcano plots showing the differentially expressed genes among amniotic fluid neutrophils (d) and monocytes/macrophages (e) from cases of severe fetal inflammatory response compared to those from cases of mild fetal inflammatory response. FC, fold change.
Transcriptomic differences between amniotic fluid neutrophils or monocytes/macrophages from cases of severe and mild fetal inflammatory response. a Experimental design demonstrating the transcriptomic comparison of amniotic fluid neutrophils or monocytes/macrophages between cases of mild (n = 2) and severe (n = 4) fetal inflammatory response. b, c Representative images of umbilical cord hematoxylin and eosin (H&E) staining showing mild (b) and severe (c) fetal inflammatory response indicated by leukocyte infiltration in the Wharton’s jelly localized near the umbilical artery (arrows). Magnification = ×10, scale bar = 100 μm. d, e Volcano plots showing the differentially expressed genes among amniotic fluid neutrophils (d) and monocytes/macrophages (e) from cases of severe fetal inflammatory response compared to those from cases of mild fetal inflammatory response. FC, fold change.
The severity of the fetal inflammatory response was associated with significant enrichment of 8 KEGG pathways in amniotic fluid monocytes/macrophages: “TNF signaling pathway,” “IL-17 signaling pathway,” “Salmonella infection,” “chemokine signaling pathway,” “rheumatoid arthritis,” “cytokine-cytokine receptor interaction,” “hematopoietic cell lineage,” and “retinol metabolism” (Fig. 5a). These pathways suggest that the DEGs affected by the fetal inflammatory response are largely related to cytokine signaling and propagation of inflammation. In line with this concept, upstream regulators predicted as activated in monocytes/macrophages from cases of severe fetal inflammatory response compared to a mild response included IL-6 and IL-1β, both of which are cytokines strongly implicated in the intra-amniotic inflammatory response associated with infection [25, 111] (Fig. 5b). Indeed, IL-6 concentrations in the umbilical cord blood are clinically utilized to diagnose fetal inflammatory response syndrome [106, 107, 109]. Upstream regulators predicted as inhibited in monocytes/macrophages from cases of severe fetal inflammatory response compared to mild response included the anti-inflammatory cytokine IL-10 as well as G protein signaling modulators 1, 2, and 3 and Purkinje cell protein 2, which are implicated in chemokine signaling [129-131] (Fig. 5b). The GO biological processes enriched among genes upregulated or downregulated in amniotic fluid monocytes/macrophages were then determined. Among upregulated genes, terms related to cytokine signaling such as “regulation of signaling receptor activity,” “cytokine-mediated signaling pathway,” “regulation of response to stimulus,” “response to external stimulus,” and “G protein-coupled receptor signaling pathway” were enriched in monocytes/macrophages from cases of severe fetal inflammatory response compared to those from cases of mild fetal inflammatory response (Fig. 5c). In line with the impacted GO terms, STRING analysis of genes upregulated in monocytes/macrophages from severe fetal inflammatory response showed protein-protein interaction networks related to “cytokine-mediated signaling pathway,” “regulation of cell population proliferation,” and “extracellular matrix assembly,” terms that included multiple innate immune-related chemokines such as CXCL1, CXCL2, and CXCL3 (Fig. 5d). No enriched biological processes were found among genes significantly downregulated in monocytes/macrophages from cases of severe fetal inflammatory response compared to those from cases of mild fetal inflammatory response. Collectively, these findings show that alterations in the transcriptome of amniotic fluid neutrophils and monocytes/macrophages are strongly associated with the severity of the fetal inflammatory response in the placenta. These data also imply that the trafficking of fetal neutrophils throughout the Wharton’s jelly (connective tissue of the human umbilical cord) is modulated by amniotic fluid monocytes/macrophages rather than exclusively by neutrophils, as initially thought [104].
Transcriptomic differences between amniotic fluid monocytes/macrophages from cases of severe and mild fetal inflammatory response. a pORA and total pAcc showing KEGG pathway impact analysis between amniotic fluid monocytes/macrophages from cases of severe fetal inflammatory response (n = 4) compared to those from cases of mild fetal inflammatory response (n = 2). Significantly impacted pathways are shown in red. b Predicted activated and inhibited upstream regulators of DEGs in amniotic fluid monocytes/macrophages from cases of severe fetal inflammatory response compared to those from cases of mild fetal inflammatory response. c GO analysis using genes significantly upregulated in amniotic fluid monocytes/macrophages from cases of severe fetal inflammatory response compared to those from cases of mild fetal inflammatory response. The top 10 significantly enriched biological processes are shown. d STRING analysis showing a subset of genes upregulated in amniotic fluid monocytes/macrophages from cases of severe fetal inflammatory response compared to those from cases of mild fetal inflammatory response, represented as nodes in the network. The edges between nodes represent high-confidence protein-protein interactions for the corresponding genes. Red, “cytokine-mediated signaling pathway” network; blue, “regulation of cell population proliferation” network; and green, “extracellular matrix assembly” network; pORA, plot based on gene overrepresentation; pAcc, pathway accumulation; DEGs, differentially expressed genes; GO, Gene Ontology; KEGG, Kyoto Encyclopedia of Genes and Genomes.
Transcriptomic differences between amniotic fluid monocytes/macrophages from cases of severe and mild fetal inflammatory response. a pORA and total pAcc showing KEGG pathway impact analysis between amniotic fluid monocytes/macrophages from cases of severe fetal inflammatory response (n = 4) compared to those from cases of mild fetal inflammatory response (n = 2). Significantly impacted pathways are shown in red. b Predicted activated and inhibited upstream regulators of DEGs in amniotic fluid monocytes/macrophages from cases of severe fetal inflammatory response compared to those from cases of mild fetal inflammatory response. c GO analysis using genes significantly upregulated in amniotic fluid monocytes/macrophages from cases of severe fetal inflammatory response compared to those from cases of mild fetal inflammatory response. The top 10 significantly enriched biological processes are shown. d STRING analysis showing a subset of genes upregulated in amniotic fluid monocytes/macrophages from cases of severe fetal inflammatory response compared to those from cases of mild fetal inflammatory response, represented as nodes in the network. The edges between nodes represent high-confidence protein-protein interactions for the corresponding genes. Red, “cytokine-mediated signaling pathway” network; blue, “regulation of cell population proliferation” network; and green, “extracellular matrix assembly” network; pORA, plot based on gene overrepresentation; pAcc, pathway accumulation; DEGs, differentially expressed genes; GO, Gene Ontology; KEGG, Kyoto Encyclopedia of Genes and Genomes.
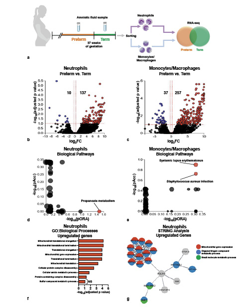
The Transcriptome of Amniotic Fluid Neutrophils and Monocytes/Macrophages Based on Pregnancy Outcome (Preterm or Term Delivery)
Intra-amniotic infection, an established etiology of preterm labor and birth [11, 12, 132-135], is the leading cause of neonatal mortality and morbidity worldwide [136-138]. However, intra-amniotic infection also occurs in term pregnancies [139]. Thus, we finally compared the transcriptomes of amniotic fluid neutrophils and monocytes/macrophages from women who subsequently delivered preterm (n = 4) or at term (n = 2) (Table 1; Fig. 6a). A total of 147 DEGs were identified in amniotic fluid neutrophils from preterm and term deliveries, with the majority (137 genes) being upregulated and only 10 being downregulated (Fig. 6b). Following a similar trend, amniotic fluid monocytes/macrophages from preterm and term deliveries displayed 294 DEGs, with 37 downregulated and 257 upregulated (Fig. 6c). Despite the number of affected genes, only 1 KEGG pathway showed significant enrichment in amniotic fluid neutrophils from preterm and term deliveries: “propanoate metabolism” (Fig. 6d). Similarly, amniotic fluid monocytes/macrophages with differential gene expression between preterm and term deliveries displayed 2 enriched pathways: “S. aureus infection” and “systemic lupus erythematosus,” suggesting that some of the identified DEGs were related to inflammatory responses (Fig. 6e). Notably, GO analysis of genes upregulated in amniotic fluid neutrophils from preterm deliveries compared to term deliveries showed enrichment of multiple biological processes associated with mitochondrial translation (Fig. 6f), which were also highly represented in STRING analysis showing upregulated protein-protein interaction networks such as “mitochondrial gene expression” and “organonitrogen compound metabolic process” (Fig. 6g). No biological processes were enriched among genes downregulated in amniotic fluid neutrophils from preterm deliveries compared to those from term deliveries; in addition, amniotic fluid monocytes/macrophages displayed no enriched biological processes among upregulated or downregulated genes for the current comparison. Together, these data show that the amniotic fluid neutrophils and monocytes/macrophages display increased transcriptional activity in preterm deliveries compared to those from term deliveries.
Transcriptomic differences between amniotic fluid neutrophils and monocytes/macrophages from preterm or term deliveries. a Experimental design demonstrating the transcriptomic comparison of amniotic fluid neutrophils and monocytes/macrophages between preterm (n = 4) and term (n = 2) deliveries. b, c Volcano plots showing the differentially expressed genes in amniotic fluid neutrophils (b) and monocytes/macrophages (c) between preterm and term deliveries. d, e pORA and total pAcc showing KEGG pathway impact analysis of amniotic fluid neutrophils (d) and monocytes/macrophages (e) between preterm and term deliveries. Significantly impacted pathways are shown in red. f GO analysis using genes significantly upregulated in amniotic fluid neutrophils from preterm deliveries compared to those from term deliveries. The top 10 enriched biological processes are shown. g STRING analysis showing a subset of genes upregulated in amniotic fluid neutrophils from preterm deliveries compared to those from term deliveries, represented as nodes in the network. The edges between nodes represent high-confidence protein-protein interactions for the corresponding genes. Red, “Mitochondrial gene expression” network; blue, “organonitrogen compound metabolic process” network; green, “small molecule metabolic process” network; FC, fold change; NS, not significant; pORA, plot based on gene overrepresentation; pAcc, pathway accumulation; GO, Gene Ontology; KEGG, Kyoto Encyclopedia of Genes and Genomes.
Transcriptomic differences between amniotic fluid neutrophils and monocytes/macrophages from preterm or term deliveries. a Experimental design demonstrating the transcriptomic comparison of amniotic fluid neutrophils and monocytes/macrophages between preterm (n = 4) and term (n = 2) deliveries. b, c Volcano plots showing the differentially expressed genes in amniotic fluid neutrophils (b) and monocytes/macrophages (c) between preterm and term deliveries. d, e pORA and total pAcc showing KEGG pathway impact analysis of amniotic fluid neutrophils (d) and monocytes/macrophages (e) between preterm and term deliveries. Significantly impacted pathways are shown in red. f GO analysis using genes significantly upregulated in amniotic fluid neutrophils from preterm deliveries compared to those from term deliveries. The top 10 enriched biological processes are shown. g STRING analysis showing a subset of genes upregulated in amniotic fluid neutrophils from preterm deliveries compared to those from term deliveries, represented as nodes in the network. The edges between nodes represent high-confidence protein-protein interactions for the corresponding genes. Red, “Mitochondrial gene expression” network; blue, “organonitrogen compound metabolic process” network; green, “small molecule metabolic process” network; FC, fold change; NS, not significant; pORA, plot based on gene overrepresentation; pAcc, pathway accumulation; GO, Gene Ontology; KEGG, Kyoto Encyclopedia of Genes and Genomes.
Discussion
Intra-amniotic infection is a common clinical condition associated with adverse perinatal outcomes [12, 95, 111, 140]. Much research has focused on the mechanisms triggered by bacteria associated with this clinical condition; however, the host innate immune mechanisms in the intra-amniotic space have been less studied given the invasiveness of amniocentesis (the transabdominal sampling of amniotic fluid). In the current study, we first showed that significant transcriptomic differences exist between amniotic fluid neutrophils and monocytes/macrophages from women with intra-amniotic infection. The plausibility of such differences is supported by significant enrichment results in pathways, biological processes, and predicted upstream regulators between these two innate immune cell types. These findings support our initial hypothesis that neutrophils and monocytes/macrophages serve distinct and important functions in the amniotic cavity of women with intra-amniotic infection.
Neutrophils are classically known for their capacity to phagocytose microbes to prevent the spread of infections, among other roles [88, 141]. We have shown that neutrophils in the amniotic cavity are fully functional in this regard [92], as they can phagocytose a number of microbes commonly identified in the amniotic fluid of women with intra-amniotic infection such as U. urealyticum, S. agalactiae, G. vaginalis, and E. coli [10, 12, 17, 18]. In line with this concept, KEGG pathways related to phagocytosis or its downstream processes such as “phagosome” and “NOD-like receptor signaling pathway” [142] were enriched in amniotic fluid neutrophils compared to monocytes/macrophages.
Monocytes/macrophages in the amniotic cavity seem to primarily act through the release of pro-inflammatory cytokines that differ from those released by neutrophils [77, 80], suggesting that these two cellular subsets have distinct functions in the context of intra-amniotic infection. Accordingly, in the current study, the KEGG pathway analysis showed that multiple terms related to cytokine signaling were significantly enriched when comparing amniotic fluid monocytes/macrophages and neutrophils. Further supporting this concept of amniotic fluid monocytes/macrophages as producers of cytokines/chemokines, the majority of upstream regulators predicted as more activated in monocytes/macrophages compared to neutrophils were associated with ribosomal proteins (e.g., RPL and RPS family proteins). In addition, GO terms enriched in amniotic fluid monocytes/macrophages were primarily related to ribosomes and protein translation. Collectively, these transcriptomic findings point to amniotic fluid monocytes/macrophages as being highly translationally active, which likely contributes to their release of cytokines/chemokines in the context of intra-amniotic infection.
We and others have shown that amniotic fluid innate immune cells (neutrophils and monocytes/macrophages) can originate from the fetus [82-85] and/or the mother [84-86]. However, until recently, whether fetal and maternal innate immune cells display different functionality in the amniotic cavity has been largely unexplored. In the current study, we found that the transcriptomes of predominantly fetal and maternal neutrophils did not drastically differ, suggesting that these innate immune cells exhibit similar responses against invading microbes regardless of their origin. This finding contrasts with previous reports showing that umbilical cord blood neutrophils display decreased capacity to form NETs [94, 143]. The differences between fetal neutrophils from umbilical cord blood and those in the amniotic cavity could be explained by the existence of the neonatal NET-inhibitory factor in the umbilical cord blood plasma, which can prevent NET formation [144]. It is therefore tempting to suggest, once fetal neutrophils extravasate from the fetal vasculature into the amniotic cavity [145], that these cells are no longer functionally restricted and can perform similar roles to maternal neutrophils [146].
In contrast with amniotic fluid neutrophils, we observed a significant number of DEGs between predominantly fetal and predominantly maternal amniotic fluid monocytes/macrophages, indicating differences in function between cells from these two origins. Previous studies reported that umbilical cord blood monocytes exhibit reduced expression of cytokines [147] and display impaired capacity for polarization [148]. Thus, it is possible that amniotic fluid monocytes originating from the umbilical cord/chorionic plate [85] may also display reduced capacity for polarization. In line with these observations, predominantly fetal monocytes/macrophages in the amniotic cavity showed downregulation of biological processes, including “cell activation,” “immune system processes,” and “response to stimuli,” despite the pro-inflammatory environment occurring in intra-amniotic infection.
In the current study, RNA-seq revealed that pathways related to inflammation and host immune response were differentially regulated in amniotic fluid monocytes/macrophages from women with severe fetal inflammatory response compared to those with mild fetal inflammatory response. Pathways related to cytokine signaling, a primary function of monocytes [149, 150], were significantly enriched in amniotic fluid monocytes/macrophages from women with severe fetal inflammatory response. These results are in line with previous clinical reports showing that the intra-amniotic inflammatory response induced by bacteria is associated with increased concentrations of pro-inflammatory cytokines in the fetal vasculature of the placenta [151, 152]. Indeed, neonates born to women with intra-amniotic infection can experience fetal inflammatory response syndrome in utero [95, 97, 98]. This syndrome is characterized by systemic activation of the fetal innate immune system [106, 107, 109], which affects multiple organs and leads to long-term neonatal complications [107, 109].
A notable finding described herein is that the immune cells most affected by the severe fetal inflammatory response of the placenta were amniotic fluid monocytes/macrophages, which showed significant enrichment of terms related to cytokine/chemokine signaling, including chemokines that drive neutrophil migration [153, 154]. This is counterintuitive since acute inflammatory processes of the placenta are mainly mediated by neutrophils [104]. Therefore, one would expect that the amniotic fluid neutrophils would display greater transcriptional activity than the monocytes/macrophages in this compartment. Yet, the results presented herein uphold the hypothesis that monocytes/macrophages in the intra-amniotic space are central regulators of leukocyte infiltration in the placental tissues.
Our investigation also revealed that both amniotic fluid neutrophils and monocytes/macrophages display greater transcriptional activity in women who delivered preterm than in those who delivered at term. The most logical explanation for this finding, in preterm gestation, is that there is a more hostile intra-amniotic environment than at term; however, both subsets of women displayed an intense inflammatory response in the amniotic cavity as evidenced by elevated IL-6 concentrations and WBC/viable cell counts. Another possibility is that women who delivered preterm had a greater bacterial burden than those who delivered at term; however, in the current study, molecular microbiology was not performed. Yet, previous studies have established that the intensity of the intra-amniotic inflammatory response is mainly driven by the presence of genital mycoplasmas (Ureaplasma species and Mycoplasma hominis) [155] and, in the current study, both term and preterm intra-amniotic infections were associated with these genital mycoplasmas. An alternative explanation is that women who delivered preterm have amniotic fluid innate immune cells with more activate transcription than those who delivered at term since intra-amniotic inflammation induces fetal lung maturity [156-159], reducing the incidence of respiratory distress syndrome in preterm neonates [160]. This concept supports the hypothesis that intra-amniotic infection/inflammation prepares the fetus for a premature delivery; therefore, preterm labor has survival value for the offspring [161].
In summary, we show that significant transcriptomic differences exist between amniotic fluid neutrophils and monocytes/macrophages from women with intra-amniotic infection that are indicative of the distinct roles these innate immune cells play. We also report that the transcriptome of innate immune cells in the amniotic cavity depends on their fetal or maternal origin. Notably, we demonstrate that the transcriptomic changes in amniotic fluid monocytes/macrophages are associated with the severity of the fetal inflammatory response, suggesting that not only amniotic fluid neutrophils but also monocytes/macrophages are implicated in the trafficking of fetal leukocytes throughout the umbilical cord (i.e., funisitis). Lastly, we show that amniotic fluid neutrophils and monocytes/macrophages from preterm deliveries display enhanced transcriptional activity compared to those from term deliveries, highlighting the protective role of these innate immune cells in this vulnerable period. Collectively, these findings demonstrate the underlying complexity of local innate immune responses in women with intra-amniotic infection and provide new insights into the functions of amniotic fluid neutrophils and monocytes/macrophages in the amniotic cavity.
Acknowledgements
We gratefully acknowledge the physicians and nurses from the Center for Advanced Obstetrical Care and Research and the Intrapartum Unit for their help in collecting amniotic fluid samples. The authors also thank the staff members of the PRB Clinical Laboratory and the PRB Histology/Pathology Unit for the processing and examination of the pathological sections.
Statement of Ethics
Human amniotic fluid samples were obtained at the Perinatology Research Branch, an intramural program of the Eunice Kennedy Shriver National Institute of Child Health and Human Development, National Institutes of Health, U.S. Department of Health and Human Services, Wayne State University (Detroit, MI, USA), and the Detroit Medical Center (Detroit, MI, USA). The collection and use of human materials for research purposes were approved by the Institutional Review Boards of the National Institute of Child Health and Human Development and Wayne State University. All participating women provided written informed consent prior to sample collection.
Conflict of Interest Statement
The authors have no conflicts of interest to declare.
Funding Sources
This research was supported by the Perinatology Research Branch, Division of Obstetrics and Maternal-Fetal Medicine, Division of Intramural Research, Eunice Kennedy Shriver National Institute of Child Health and Human Development, National Institutes of Health, U.S. Department of Health and Human Services (NICHD/NIH/DHHS), and, in part, with federal funds from NICHD/NIH/DHHS under Contract No. HHSN275201300006C. N. Gomez-Lopez and A.L. Tarca are also supported by the Wayne State University Perinatal Initiative in Maternal, Perinatal, and Child Health. Dr. R. Romero has contributed to this work as part of his official duties as an employee of the United States Federal Government.
Author Contributions
N. Gomez-Lopez and R. Romero conceived and designed the study. A. Varrey performed the enrollment of patients and collection of samples. Y. Leng and Y. Xu performed experiments. A.L. Tarca, B. Done, G. Bhatti, D. Miller, K. Motomura, M. Gershater, and R. Pique-Regi analyzed data and contributed to data visualization. N. Gomez-Lopez, R. Romero, and A.L. Tarca interpreted the data. All authors wrote the manuscript and approved the final manuscript.







