Abstract
Background/Aims: Age-related cataract (ARC) remains the leading cause of visual impairment among the elderly population. Long non-coding RNAs (lncRNAs) have emerged as potential regulators in many ocular diseases. However, the role of lncRNAs in nuclear ARC, a subtype of ARC, requires further elucidation. Methods: LncRNA sequencing was performed to identify differentially expressed lncRNAs between the capsules of transparent and nuclear ARC lenses. Expression validation was confirmed by qRT-PCR. MTT assay, Calcein-AM and propidium iodide double staining, Rhodamine 123 and Hoechst double staining, EdU and transwell assay were used to determine the role of H19 or miR-675 in the viability, apoptosis, proliferation and migration of primary cultured human lens epithelial cells (HLECs). Bioinformatics and luciferase reporter assays were used to identify the binding target of miR-675. Results: Sixty-three lncRNAs are differentially expressed between the capsules of transparent and nuclear ARC lenses. One top abundantly expressed lncRNA, H19, is significantly up-regulated in the nuclear ARC lens capsules and positively associated with nuclear ARC grade. H19 knockdown accelerates apoptosis development and reduces the proliferation and migration of HLECs upon oxidative stress. H19 is the precursor of miR-675, and a reduction of H19 inhibits miR-675 expression. miR-675 regulates CRYAA expression by targeting the binding site within the 3’UTR. Moreover, miR-675 increases the proliferation and migration while decreasing the apoptosis of HLECs upon oxidative stress. Conclusion: H19 regulates HLECs function through miR-675-mediated CRYAA expression. This finding would provide a novel insight into the pathogenesis of nuclear ARC.
Introduction
Age-related cataract (ARC) remains the leading cause of visual impairment and blindness among the elderly population [1]. Surgical intervention is still the effective therapy for cataract. However, the demographic characteristics and high cost of surgery poses a great economic burden for society, especially in developing countries [2]. In addition, irreversible vision-threatening surgery-associated complications may also occur [3]. Thus, alternative pharmacological therapy is still required to prevent or delay senile cataract development. ARC is divided into several subtypes, including cortical, nuclear, and posterior subcapsular cataracts [4]. The distinct clinical features are associated with different aetiologies or susceptibilities of different lens regions [5]. Of them, nuclear cataract ranks the highest in number of incidences and experiences the most rapid deterioration in the patient’s vision after progression [6-8] . However, the precise mechanism of nuclear ARC requires further clarification.
Epigenetic modifications are post-transcriptional, hereditable and reversible events, including DNA methylation, histone modification, genomic imprinting chromatin remodelling and non-coding RNA regulation [9]. Critical enzymes involved in DNA methylation, such as DNMT1 and MeCP2, have been identified in human lens epithelial cells (HLECs) [10, 11]. Epigenetic regulatory processes, including DNA methylation of CRYAA [9, 10, 12-14], histone acetylation of SOD1 [15] and long non-coding RNA (lncRNA)-MIAT and KCNQ1OT1 [16, 17], have been implicated in the pathological cataractogenesis.
LncRNAs are identified as a class of transcripts greater than 200 nucleotides in length with limited protein-coding potential [18, 19]. Aberrant expressions of lncRNAs have emerged as key events in several biological processes [18, 20]. Our previous study reveals that lncRNA-MIAT is up-regulated in cataractous lenses. MIAT acts as a ceRNA and forms a feedback loop with Akt and miR-675-5p to regulate the function of HLECs [16]. However, we did pay attention to the relationship between lncRNA expression and ARC subtypes, especially the most prevalent nuclear cataract type. In addition, compared to the lncRNA microarray, the newly emerging lncRNA sequencing technology provides a far more precise measurement of the entire transcriptome in a very high-throughput and quantitative manner [20, 21]. Based on the above-mentioned reasons, we employed the lncRNA sequencing technique to identify nuclear ARC-related lncRNAs. We show that 63 lncRNAs are differentially expressed between transparent and nuclear ARC lenses, including 37 down-regulated lncRNAs and 26 up-regulated lncRNAs. Of them, H19 is the most up-regulated in nuclear ARC lens capsules. H19 knockdown could affect the apoptosis, proliferation and migration of HLECs, suggesting a potential role of H19 in nuclear ARC formation.
Materials and Methods
Ethics statement
This study was performed in accordance with the tenets of the Declaration of Helsinki for research involving human subjects. The institutional review board of the Eye and ENT Hospital of Fudan University approved the use of human lens samples from post-mortem eyes and cataract eyes during surgery. Written informed consents were obtained from the patients before surgery.
Human lens epithelium samples
Lens epithelium samples were collected from the post-mortem eyes (9 donors for lncRNA sequencing and 30 donors for qRT-PCR verification, donor age range of 50–62 years, free of ocular diseases) and nuclear ARC patients (9 patients for lncRNA sequencing and 120 patients for qRT-PCR verification, patient age range of 51–75 years, free of other ocular diseases). The type and severity of cataracts were determined according to the modified version of lens opacity classification system III (LOCSIII) [4]. Agreement in the assessment of cataract grading was noted by three experienced ophthalmologists, independently and simultaneously. Lenses from post-mortem eyes were obtained from the Eye Bank at the Eye and ENT Hospital of Fudan University within 8 hours after donor death. These samples with LOCSIII scores of NC1 to approximately NC2 were used as the control group. Lenses with a score of NC3 to approximately NC6 were selected as the nuclear ARC group. These lens epithelium samples were acquired by intact continuous curvilinear capsulorhexis (5–6 mm diameter) during cataract surgery for nuclear ARC patients by the same experienced surgeon (Yi Luo). An anterior epithelium sample of one lens did not contain sufficient RNA for RNA sequencing and qRT-PCR analysis. Therefore, the anterior epithelium samples of three lenses (transparent or cataractous) were pooled together as a biological repeat to obtain enough RNAs.
RNA extraction and lncRNA sequencing
All epithelium samples were cooled with liquid nitrogen and homogenised in TRIzol reagent (Invitrogen, Carlsbad, CA, USA). Total RNAs were isolated using the RNeasy Mini Kit (Qiagen, Valencia, CA) according to the manufacturer’s instructions. LncRNA sequencing procedures were performed by the Beijing Genomics Institute (BGI) in China. In brief, 1μg total RNA was used for library construction, including rRNA depletion, RNA fragmentation, first strand cDNA synthesis, second strand cDNA synthesis, ends repair, A-Tailing, adapter ligation, Uracil-N-Glycosylase digestion and polymerase chain reaction (PCR) amplification. After the library validation, the qualified libraries were amplified on cBot to generate the cluster on the flowcell (TruSeq PE Cluster Kit V3-cBot-HS, Illumina, USA). In addition, the amplified flowcell was paired-end sequenced on the HiSeq 2000 System (TruSeq SBS KIT-HS V3, Illumina, USA) platform.
Quantitative real-time reverse transcription-polymerase chain reaction (qRT-PCR)
One μg of total RNA was reversely transcribed with the PrimeScriptTM RT Reagent Kit (Takara Bio, Japan) in accordance with the manufacturer’s protocol. LncRNAs were reversely transcribed using oligo (dT) and random primers; mRNAs were reversely transcribed using oligo (dT) primers; and microRNAs were reversely transcribed with RT primers. LncRNA and mRNA expressions were detected using a SYBR Green detection kit (SYBR Premix Ex Taq; Takara, Japan). GAPDH or U6 was detected as the internal control. The primers used in qRT-PCRs are listed in Table 1. The qRT-PCR reactions were performed using a ViiA 7 RealTime PCR System (Life Technologies, USA). Relative changes in gene expression were determined by calculating 2-ΔΔCT with ViiA 7 software (Life Technologies, USA).
Primary cell culture
Twenty fragments of anterior capsule from patients of a mean age of 55.5±3.3 years were obtained by capsulotomy during cataract surgery. Each capsule was placed in a 1.5-ml microcentrifuge tube with growth medium containing Dulbecco’s Modified Eagle Medium (DMEM, Gibco, USA) with 20% fetal bovine serum (FBS, Gibco, USA). Antibiotic agents were not added. The collected capsule was cut into small pieces (approximately 2 mm in diameter) and transferred to a 35-mm culture Petri dish. A sufficient amount of growth medium was added to the culture dish to just cover the capsule pieces. After 1 day, more growth medium was added into the culture to reach the total volume of 1 ml. After 7 days, an outgrowth of HLECs was observed around the edge of the capsule pieces. To obtain the maximum number of cells, the cell culture was treated with trypsin-EDTA (Gibco, USA) for 5 min to dissociate the cells from the bottom of the culture dish. After the addition of fresh medium, the culture dish was incubated for 1 additional week with medium changes every other day. By this point, the proliferating cells covered the entire dish and were used for the following experiments.
Unless otherwise indicated, these cells were grown to 70–80% confluence and then serum-starved overnight prior to treatment.
Cell transfection
H19 siRNA (GACACCAUCGGAACAGCAG)/miR-675 inhibitor/miR-675 mimics and their negative controls were purchased from RiboBio Co. (China). They were transfected using Lipofectamine 2000 (Invitrogen, USA) according to the manufacturer’s protocol. A total of 1 × 105 cells in 1 ml of medium were seeded in 24-well plates. siRNA (50 nM), miR-675 inhibitor (100 nM), or miR-675 mimics (50 nM) was then gently introduced into the cells by mixing with the required amount of transfection reagent.
MTT assay
Cell viability was determined using 3-(4, 5-dimethylthiazal-2-yl)-2, 5-diphenyl-tetrazolium bromide (MTT) assay as previously described [22]. Briefly, SRA01/04 cells were plated onto 96-well plates at a density of 1 × 104 cells/well in 0.1 ml of DMEM medium. After the transfection of siRNA-H19, miR-675 inhibitor, miR-675 mimic, or their negative controls for 48 h, these cells were incubated with MTT at a final concentration of 0.5 mg/ml for 4 h at 37°C. The formazan crystals were dissolved by adding 100 mM DMSO after medium removal. Absorbance was measured using a microplate reader (Synergy 4 Hybrid Multi-Mode; BioTek Instruments, Canada).
Calcein-AM and propidium iodide double staining
Calcein-AM and propidium iodide (PI) double staining was used to distinguish live and dead cells. After the specific treatment, HLECs were washed twice with phosphate buffer saline (PBS), and then stained with PI (10 μmol/l; Molecular Probes, USA) for 30 min. After three washings with PBS, these cells were stained with Calcein-AM solution (10 μmol/l; Molecular Probes, USA) for 30 min. The live cells were observed using a fluorescence microscope (DMI 3000B; LEICA, Germany) at 490 nm excitation filter, while the dead cells were observed using a 545 nm excitation filter.
Rhodamine 123 and Hoechst 33342 double staining
Rhodamine 123 (Beyotime Biotechnology, China) staining was used to determine mitochondrial membrane potential (ΔΨm). As a cationic fluorescent indicator, Rhodamine 123 could selectively accumulate within mitochondria in a membrane potential-dependent manner. HLECs were cultured in 24-well plates. After the required treatment, HLECs were washed twice with PBS and then stained with 2 μM Rhodamine 123 for 15 min. After three washes with PBS, these cells were stained with Hoechst 33342 (100 μg/ml, Beyotime Biotechnology, China) for 10 min to visualise the nuclei. The excess staining was removed by rinsing with several changes of PBS. Images were taken using the fluorescence microscope (DMI 3000B; LEICA, Germany). Green Rhodamine 123 fluorescence reduction indicated the dissipated ΔΨm.
EdU incorporation assay
Cell proliferation was detected using a Cell-Light EdU Apollo 567 In Vitro Kit (RiboBio Co., China) according to the manufacturer’s protocols. In brief, HLECs were plated in 96-well plates. After the required treatment, 5-Ethynyl-2’-deoxyuridine (EdU) was added into each well and incubated for 3 h. After washing twice with PBS, the cells were fixed with 4% paraformaldehyde for 30 min at room temperature. Then, cells were incubated with Apollo staining reaction liquid for 30 min to detect the positive cells. The cells were counterstained with Hoechst 33342. Immunofluorescence was observed with a fluorescence microscope (DMI 3000B; LEICA, Germany).
Transwell assay
Cell migration was determined by the transwell assay. After the required treatment, 5 × 104 cells were transferred on the upper chamber of 8 μm hanging inserts in the 24-well plates (Corning, USA) in a serum-free DMEM. A volume of 800 μl of 10% FBS-containing DMEM was then added to the lower chamber. After 24 h incubation, the non-invaded cells were removed with cotton swabs. The invaded cells were fixed with 4% paraformaldehyde for 15 min and stained with 0.1% Crystal Violet (Beyotime Biotechnology, China) for 30 min and photographed. Three different microscopic fields were counted, and the average number was calculated.
MicroRNA binding target prediction
Potential binding targets of miR-675 were predicted by using the Targetscan website (http://www targetscan.org) as described previously in [23].
Dual luciferase assay
Full-length human CRYAA 3’-UTR was amplified by PCR using forward primer 5’-GCGGCTCGAGCCCTCGTCCTAAGCAGGCATT-3’ (CRYAA-3’UTR-F) and reverse primer 5’-AATGCGGCCGCGCGCCCCTGATGGAGACAG-3’ (CRYAA-3’UTR-R). The amplified 3’-UTR of CRYAA was cloned into the downstream of the luciferase gene in pmiR-RB-REPORT luciferase vector (RiboBio Co., China) to generate the pmiR-CRYAA-WT vector. The 3’-UTR without predicted miR-675-5p binding site was constructed to generate pmiR-CRYAA-Mut vector (RiboBio Co., China). HLECs were plated in 24-well plates and then transfected with either wild-type or mutant construct with and without miRNA mimic or negative control mimic. Firefly and Renilla luciferase activity was detected 24 h after transfection using the Dual-Luciferase Reporter Assay System (Promega, USA).
Western blot
Western blotting was performed using standard methods. After the specific treatment, whole-cell extracts were prepared by RIPA lysis buffer (Beyotime Biotechnology, China) with 1mM Phenylmethanesulfonyl fluoride (PMSF; Beyotime Biotechnology, China). Lysates were centrifuged at 12, 000 rpm for 15 min at 4 °C. Protein concentration of the supernatants was determined using a BCA Protein Assay Kit (Thermo Scientific, USA). Equal amounts (20 μg) of the proteins were resolved by 12.5% SDS–polyacrylamide electrophoresis gels and transferred to nitrocellulose membranes (Millipore, USA). Membranes were blocked in 5% bovine serum albumin (BSA) for 1 h at room temperature to reduce nonspecific binding, and then incubated with CRYAA primary antibody (1: 1000; ab181866, Abcam) at 4 °C overnight. After washing, the blot was incubated with anti-Rabbit IgG(H+L) secondary antibody (Proteintech, USA) for 1 h at room temperature. Finally, membranes were scanned using the Odyssey Infrared Imaging System (Odyssey, LI-COR, USA). The representative blot is shown from several experiments.
Statistical analysis
All data were shown as mean ± SEM (standard error of the mean), and the experiments were repeated at least three times. Statistical significance was analysed by two-tailed Student’s t-test or one-way ANOVA followed by post hoc Bonferroni’s test using SPSS 16.0 (SPSS Inc., USA). Correlations between H19 and IGF2 expression levels was analysed by Pearson coefficient. P < 0.05 was considered statistically significant.
Results
Differential lncRNA expression between transparent and nuclear ARC lenses
The lncRNA sequencing technique was used to identify nuclear ARC-related lncRNAs. The demographic and clinical features of the study subjects for lncRNA sequencing and qRT-PCRs are shown in Table 2. We set the threshold as the fold change > 2.0, and we identified 63 differentially expressed lncRNAs, including 37 down-regulated lncRNAs and 26 up-regulated lncRNAs (nuclear cataractous versus transparent; Table 3). We then conducted hierarchical clustering analysis to obtain an overall comparison of lncRNA expression between the nuclear ARC and the control group. The nuclear ARC samples were clustered together on the same branch, whereas the control samples were clustered on the other branch (Fig. 1A). The scatter plot provided an overall indication of sample reproducibility between different transcripts. The biological replicates displayed similar transcript levels (control sample versus control sample, nuclear ARC sample versus nuclear ARC sample), whereas a significant lncRNA expression difference was detected between the control and the nuclear ARC lens capsules (Fig. 1B). To verify the results of lncRNA sequencing data, we performed qRT-PCRs and found that 9 of 10 lncRNAs were verified to be significantly differentially expressed between nuclear ARC and transparent lens (Fig. 1C). Of them, H19 showed the greatest expression change. This result prompted us to investigate the potential role of lncRNA-H19 in the pathogenesis of nuclear ARC.
Demographic and clinical features of study subjects for lncRNA sequencing and qRT-PCR verification

Differential lncRNA expression between transparent and nuclear ARC lenses samples. (A) Heatmap was generated from the hierarchical cluster analysis to show differentially expressed lncRNAs between control and nuclear ARC lenses capsules. Red indicates down-regulation, and green indicates up-regulation. (B) Scatter plot was used to compare lncRNA expression differences between control and nuclear ARC lenses capsules. (C) Nine of 10 lncRNAs were verified by qRT-PCRs to be differentially expressed between nuclear ARC and transparent lens. Log2Ratio change of lncRNA sequencing and fold change of qRT-PCRs were presented.
Differential lncRNA expression between transparent and nuclear ARC lenses samples. (A) Heatmap was generated from the hierarchical cluster analysis to show differentially expressed lncRNAs between control and nuclear ARC lenses capsules. Red indicates down-regulation, and green indicates up-regulation. (B) Scatter plot was used to compare lncRNA expression differences between control and nuclear ARC lenses capsules. (C) Nine of 10 lncRNAs were verified by qRT-PCRs to be differentially expressed between nuclear ARC and transparent lens. Log2Ratio change of lncRNA sequencing and fold change of qRT-PCRs were presented.
LncRNA H19 level is up-regulated in patients with nuclear ARC in a disease developmentdependent manner
H19 has been reported to play important roles in many biological processes, such as cellular differentiation, proliferation and stress tolerance [24, 25].We determined the correlation between H19 expression and nuclear ARC occurrence. The demographic and clinical features of nuclear ARC patients and age-matched controls for qRT-PCR detection are shown in Table 2. The H19 level was significantly up-regulated in all nuclear ARC lens capsules compared with the controls (Fig. 2A). We then analysed the correlation between H19 expression and nuclear ARC grade. H19 expression levels were positively associated with nuclear ARC grade (P < 0.01; Fig. 2B).
LncRNA H19 expression levels positively correlate with nuclear ARC grade. (A)qRT-PCRs were performed to detect H19 expression. H19 expression levels were significantly up-regulated in nuclear ARC lens capsules (n = 40) compared with controls (n = 10). (B) H19 expression levels were significantly associated with nuclear ARC grade (n = 10 in each control and grade III to VI group). (C) Quantitative RT-PCR on IGF2 in control and ARC lens capsules. Gene expression values are shown as percent signal normalised to GAPDH. The data were expressed as relative fold change compared with the control group. *P< 0.01. (D) Correlations according to Pearson coefficient between H19 and IGF2 expression levels (r = 0.07, P = 0.736).
LncRNA H19 expression levels positively correlate with nuclear ARC grade. (A)qRT-PCRs were performed to detect H19 expression. H19 expression levels were significantly up-regulated in nuclear ARC lens capsules (n = 40) compared with controls (n = 10). (B) H19 expression levels were significantly associated with nuclear ARC grade (n = 10 in each control and grade III to VI group). (C) Quantitative RT-PCR on IGF2 in control and ARC lens capsules. Gene expression values are shown as percent signal normalised to GAPDH. The data were expressed as relative fold change compared with the control group. *P< 0.01. (D) Correlations according to Pearson coefficient between H19 and IGF2 expression levels (r = 0.07, P = 0.736).
The IGF2-H19 locus encodes important paternally imprinted genes that regulate many vital aspects of cell biology via the balance of this ‘Yin-Yang’ locus [26]. We performed qRT-PCR to detect the IGF2 expression level. In nuclear cataracts, IGF2 was up-regulated in nuclear ARC capsules compared with controls. IGF2 expression was 30.5-fold higher in nuclear ARC compared to transparent lens capsules (P = 0.02; Fig. 2C). However, no significant correlation between H19 lncRNA and IGF2 mRNA expression levels was detected (Fig. 2D; r = 0.07, P = 0.736). This indicated no simple direct co-regulation of both molecules in nuclear ARC lens capsules, suggesting that deregulation by imprinting effects is unlikely.
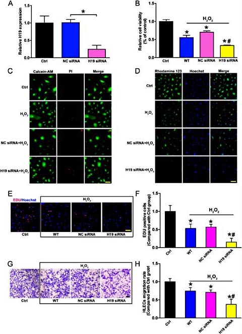
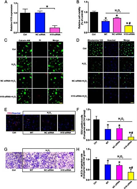
Effects of H19 knockdown on HLEC function
To determine whether H19 regulates primary cultured HLEC function in vitro, H19 siRNA was transfected into HLECs to down-regulate H19 levels (Fig. 3A). Oxidative stress is involved in the pathogenesis of nuclear ARC formation. Oxidative stimulation induced by hydrogen peroxide (H2O2, 50 μM for 48 h) was performed to observe the effect of H19 knockdown on HLEC viability and apoptosis upon oxidative stress. The MTT assay showed that H2O2 (50 μM) treatment significantly reduced the viability of HLECs. H19 knockdown further reduced the viability of HLECs (Fig. 3B). Propidium iodide (PI)/Calcein-AM staining indicated that H2O2 treatment significantly increased the number of dead or dying cells (shown in red). H19 siRNA but not NC siRNA transfection further increased the number of dead or dying cells (Fig. 3C). We also employed Rhodamine 123 and Hoechst double staining to detect the change in mitochondrial membrane potential. Compared with the group only treated with H2O2 (50 μM), H19 knockdown further decreased the ΔΨm (Fig. 3D). The EdU assay revealed that H2O2 (50 μM) treatment significantly decreased the proliferation of HLECs, whereas H19 knockdown further decreased the proliferation (Fig. 3E and Fig. 3F). The transwell assay showed that H2O2 (50 μM) treatment significantly decreased the number of migrated cells. H19 knockdown further decreased the number of migrated cells (Fig. 3G and Fig. 3H). Taken together, these results show that H19 regulates the apoptosis, proliferation and migration of primary cultured HLECs under oxidative stress.
Effects of H19 knockdown on HLEC function. (A-H) Primary cultured HLECs were transfected with H19 siRNA, scrambled siRNA (NC) or left untreated. (A) qRT-PCRs were conducted to detected H19 expression levels. *P< 0.05. (B-H) After transfection, HLECs were exposed with or without H2O2 (50μM) for an additional 48 h. (B) Cell viability was detected using the MTT method. *P< 0.05. (C) Apoptotic cells were analysed using PI and Calcein-AM double staining; Green: live cells, Red: dead or dying cell; Scale bar: 50 μm. (D) Mitochondrial membrane potentials were detected using Rhodamine 123 and Hochest 33342 double staining; Scale bar: 20 μm. (E and F) HLEC proliferation was detected using EdU assay and observed using a fluorescence microscope; Scale bar: 20μm. (G and F) HLEC migration was analysed using transwell assay, Scale bar: 50μm. “*” indicates significant difference compared with the control group; “#” indicates significant difference compared with H2O2 treatment group, P< 0.05.
Effects of H19 knockdown on HLEC function. (A-H) Primary cultured HLECs were transfected with H19 siRNA, scrambled siRNA (NC) or left untreated. (A) qRT-PCRs were conducted to detected H19 expression levels. *P< 0.05. (B-H) After transfection, HLECs were exposed with or without H2O2 (50μM) for an additional 48 h. (B) Cell viability was detected using the MTT method. *P< 0.05. (C) Apoptotic cells were analysed using PI and Calcein-AM double staining; Green: live cells, Red: dead or dying cell; Scale bar: 50 μm. (D) Mitochondrial membrane potentials were detected using Rhodamine 123 and Hochest 33342 double staining; Scale bar: 20 μm. (E and F) HLEC proliferation was detected using EdU assay and observed using a fluorescence microscope; Scale bar: 20μm. (G and F) HLEC migration was analysed using transwell assay, Scale bar: 50μm. “*” indicates significant difference compared with the control group; “#” indicates significant difference compared with H2O2 treatment group, P< 0.05.
H19-derived miR675-5p down-regulates the expression of CRYAA
The exon1 of the H19 gene encodes miR-675. We thus investigated the regulatory relationship between miR-675 and H19 expression levels in primary cultured HLECs. The miR-675-5p inhibitor significantly decreased miR-675-5p expression of HLECs, and the miR-675-5p mimic significantly increased it. H19 knockdown significantly decreased miR-675 expression compared to NC siRNA. Moreover, miR-675 mimic transfection could rescue the expression level of miR-675 down-regulated by H19 siRNA (Fig. 4A). In silico analysis revealed that CRYAA, an important gene encoding the predominant structural proteins involved in the maintenance of lens clarity and refractive properties [24], was a binding target of miR-675 (Fig. 4C). The wild type or mutant 3’-UTR of CRYAA was fused into the luciferase coding region (pmiR-CRYAA-WT or pmiR-CRYAA-Mut) and transfected into HLECs with miR-675-5p mimic or NC mimic. Luciferase reporter assay showed that CRYAA was a target of miR-675-5p (Fig. 4B). Both at the transcriptional and protein level, miR-675-5p inhibitor or H19 siRNA injection significantly up-regulated CRYAA levels in primary cultured HLECs. By contrast, miR-675-5p mimic transfection resulted in a reduction in CRYAA levels (Fig. 4D and Fig. 4E).
H19/miR675-5p downregulates the expression of CRYAA. (A) Primary cultured HLECs were transfected with miR-675-5p inhibitor, NC inhibitor, miR-675-5p mimic, NC mimic, H19 siRNA, scrambled siRNA, H19 siRNA + miR675 mimic or left untreated for 48 h. qRT-PCRs were conducted to detected miR-675-5p expression as relative change compared with control group. (B) The wild type and mutant CRYAA 3’-UTR (pmiRCRYAA-WT or pmiR-CRYAA-Mut) were cloned into the downstream of luciferase vector and transfected with miR-675-5p mimic or NC mimic. The luciferase activity was measured by dual-luciferase reporter assay and was normalised to Renilla luciferase activity. (C) Putative binding sites of miR-675 within CRYAA 3’UTR, as predicted by Targetscan website. Algorithms between miR-675 and the 3’UTR of CRYAA and also the mutant CRYAA 3’UTR. (D and E) HLECs were treated as shown. (D) CRYAA levels were detected using qRTPCRs and expressed as relative fold change compared with controls. (E) Western blotting analysis was performed to detect the effect of H19 and miR-675 on the protein levels of CRYAA. (F) qRT-PCRs were conducted to detected mRNA expression levels of potential target genes in nuclear ARC capsules as relative change compared with control group. (G) A diagram revealed the potential interaction among H19, miR-675-5p and CRYAA. *P< 0.05.
H19/miR675-5p downregulates the expression of CRYAA. (A) Primary cultured HLECs were transfected with miR-675-5p inhibitor, NC inhibitor, miR-675-5p mimic, NC mimic, H19 siRNA, scrambled siRNA, H19 siRNA + miR675 mimic or left untreated for 48 h. qRT-PCRs were conducted to detected miR-675-5p expression as relative change compared with control group. (B) The wild type and mutant CRYAA 3’-UTR (pmiRCRYAA-WT or pmiR-CRYAA-Mut) were cloned into the downstream of luciferase vector and transfected with miR-675-5p mimic or NC mimic. The luciferase activity was measured by dual-luciferase reporter assay and was normalised to Renilla luciferase activity. (C) Putative binding sites of miR-675 within CRYAA 3’UTR, as predicted by Targetscan website. Algorithms between miR-675 and the 3’UTR of CRYAA and also the mutant CRYAA 3’UTR. (D and E) HLECs were treated as shown. (D) CRYAA levels were detected using qRTPCRs and expressed as relative fold change compared with controls. (E) Western blotting analysis was performed to detect the effect of H19 and miR-675 on the protein levels of CRYAA. (F) qRT-PCRs were conducted to detected mRNA expression levels of potential target genes in nuclear ARC capsules as relative change compared with control group. (G) A diagram revealed the potential interaction among H19, miR-675-5p and CRYAA. *P< 0.05.
Many targets of miR-675 have been identified, such as Twist1 and RB in hepatocellular carcinoma and colorectal cancer [27, 28]; CaMKIIδ in cardiomyocyte hypertrophy [29]; RUNX1 and p53 in bladder cancer [30]; and TGF-β1/Smad3 in osteogenic differentiation [31]. We thus further investigate the expression level of the above-mentioned target genes between nuclear ARC and transparent lens capsules by qRT-PCR. Twist1 and RUNX1 were undetectable in human lens capsules. No significant differences were found in RB1 and CaMKIIδ expression levels between nuclear ARC and transparent lens capsules. In nuclear ARC, p53 was up-regulated, and CRYAA, TGF-β1 and Smad3 were down-regulated compared to transparent lens capsules (Fig. 4F). Taken together, these results suggest that H19-derived miR-675-5p down-regulates the expression of CRYAA (Fig. 4G).
miR-675-5p is involved in the regulation of HLEC function
To reveal the role of miR-675-5p in primary cultured HLEC function, HLECs were transfected with miR-675-5p inhibitor or miR-675-5p mimic to regulate miR-675-5p levels. miR-675-5p inhibitor transfection significantly decreased HLEC viability. By contrast, miR-675-5p mimic significantly increased the viability (Fig. 5A). miR-675-5p mimic transfection could increase the viability of HLECs affected by H19 siRNA transfection. The EdU assay revealed that miR-675-5p inhibitor transfection could reduce the proliferation of HLECs, whereas miR-675-5p mimic transfection could increase it. miR-675-5p mimic transfection could increase the number of proliferative HLECs affected by H19 siRNA transfection (Fig. 5B and Fig. 5C). miR-675-5p inhibitor transfection could accelerate the development of HLEC apoptosis, whereas miR-675-5p mimic transfection could reduce it. miR-675-5p mimic transfection could decrease the number of apoptotic HLECs affected by H19 siRNA transfection (Fig. 5D). miR-675-5p inhibitor injection could reduce the ΔΨm level, whereas miR-675-5p mimic injection could increase it. miR-675-5p mimic transfection could rescue the ΔΨm level down-regulated by H19 siRNA in HLECs (Fig. 5E). The transwell assay showed that miR-675-5p inhibitor transfection could reduce the number of migrated cells. By contrast, miR-675-5p mimic transfection could increase the number. miR-675-5p mimic transfection could increase the number of migrated HLECs affected by H19 siRNA transfection (Fig. 5F and Fig. 5G). Taken together, these results show that miR-675-5p is involved in the regulation of apoptosis, proliferation and migration of HLECs.
miR675-5p is involved in the regulation of HLEC function. (A-G) HLECs were transfected with miR-675-5p inhibitor, NC inhibitor, miR-675-5p mimic, NC mimic, H19 siRNA + miR-675-5p mimic or left untreated for 24 h. After transfection, HLECs were exposed with or without H2O2(50μM) for an additional 48 h. (A) Cell viability was measured using the MTT method. *P< 0.05. (B and C) HLEC proliferation was detected using the EdU assay and observed using a fluorescence microscope; scale bar: 20μm. *P< 0.05. (D) Apoptotic cells were analysed using PI and Calcein-AM double staining; Green: live cells, Red: dead or dying cell; Scale bar: 50 μm.(E) Mitochondrial membrane potential was detected using Rhodamine 123 and Hochest 33342 double staining; Scale bar: 20μm. (F and G) HLEC migration was analysed using transwell assay, Scale bar: 50 μm. “*” indicates significant difference compared with the NC inhibitor group; “#” indicates significant difference compared with the NC mimics group, P< 0.05.
miR675-5p is involved in the regulation of HLEC function. (A-G) HLECs were transfected with miR-675-5p inhibitor, NC inhibitor, miR-675-5p mimic, NC mimic, H19 siRNA + miR-675-5p mimic or left untreated for 24 h. After transfection, HLECs were exposed with or without H2O2(50μM) for an additional 48 h. (A) Cell viability was measured using the MTT method. *P< 0.05. (B and C) HLEC proliferation was detected using the EdU assay and observed using a fluorescence microscope; scale bar: 20μm. *P< 0.05. (D) Apoptotic cells were analysed using PI and Calcein-AM double staining; Green: live cells, Red: dead or dying cell; Scale bar: 50 μm.(E) Mitochondrial membrane potential was detected using Rhodamine 123 and Hochest 33342 double staining; Scale bar: 20μm. (F and G) HLEC migration was analysed using transwell assay, Scale bar: 50 μm. “*” indicates significant difference compared with the NC inhibitor group; “#” indicates significant difference compared with the NC mimics group, P< 0.05.
Discussion
LncRNAs have been reported to be involved in the pathogenesis of several ocular diseases, including corneal neovascularization [32], diabetic retinopathy (DR) [19, 33], proliferative vitreoretinopathy (PVR) [34], age-related macular degeneration [35] and cataract [16]. In this study, we used lncRNA sequencing to identify lncRNAs involved in nuclear cataractgenesis. A total of 63 differentially expressed lncRNAs were identified between nuclear ARC and transparent lens capsules. Of them, H19 was verified to be the most significantly up-regulated lncRNA, and its expression was correlated with nuclear ARC grade severity. The H19/miR-675/CRYAA regulatory network is involved in regulating the function of HLECs.
H19, a paternally imprinted gene that encodes a 2.3 kb H19 ncRNA, is highly conserved in mammalian development with a very low mutation rate in exons [36]. The IGF2-H19 locus encodes important paternally imprinted genes that regulate embryonic development by the balance of this Yin-Yang locus. Normal somatic imprint is observed in all somatic cells. The proper imprinting of a differentially methylated region (DMR) within this locus, with methylation of the paternal chromosome and a lack of methylation on the maternal chromosome, regulates expression of both of these genes so that Igf2 is transcribed only from the paternal chromosome and H19 only from the maternal chromosome. Furthermore, erasure of imprinting (hypomethylation) of the Igf2-H19 locus on both chromosomes, which leads to down-regulation of Igf2 and up-regulation of H19 expression, plays an important role in regulating quiescence of pluripotent stem cells in adult organisms and may be involved in the regulation of lifespan. In contrast, hypermethylation of this locus on both chromosomes (loss of imprinting) results in Igf2 overexpression and is observed in several malignancies [26]. Although expression change was observed during cataractgenesis, no erasure or loss of imprinting was found. Therefore, we focus on the downstream pathway of H19 instead of imprinting.
Emerging evidence indicates that H19 possesses oncogenic, osteogenic differentiatic and cardiopathy genesis properties and is the key regulator in carcinogenesis, metastasis, cell or tissue differentiation and senescence [25, 30, 37, 38]. Overexpression of H19 promotes cellular proliferation, differentiation and migration in vitro, whereas knockdown of H19 inhibits these effects [24, 37, 39]. Down-regulation of H19 also increases apoptosis [24]. We observed similar roles of H19 in HLECs as previously reported in other cells. Oxidative stress has long been accepted as an initiating factor in the aetiology of nuclear ARC [40]. Normal function of lenses depends on the balance among oxidative stress, antioxidant protection and repair processes [15, 40]. Accumulation of reactive oxygen species (ROS) and/or the lack of nuclear glutathione (GSH) could induce apoptosis and lead to the development of nuclear ARC [5, 41]. We show that H19 is up-regulated in nuclear ARC patients compared with controls. Oxidative stress increases the apoptosis of HLECs, whereas H19 knockdown further increases the apoptosis, implying increased H19 levels in nuclear ARC patients is a compensatory response to combat against oxidative stress. However, the compensatory response increases the migration and proliferation of HLECs due to H19 up-regulation. Migration and proliferation of HLECs are closely related to the formation of cataract [42]. Therefore, these side effects, on the other side, promote the formation and progression of cataract.
The mechanism of H19/miR-675-mediated cataractgenesis mainly is explained as shown below. H19, the precursor of miR-675 [24], positively regulates miR-675 expression in nuclear ARC. H19 and miR-675 directly regulate HLEC function in a synergistic way. H19/ miR-675 functions in an indirect way by targeting important downstream genes. Many targets of miR-675 have been identified, such as Twist1 and RB in hepatocellular carcinoma and colorectal cancer [27, 28], CaMKIIδ in cardiomyocyte hypertrophy [29], RUNX1 and p53 in bladder cancer [30], and TGF-β1/Smad3 in osteogenic differentiation [37]. We show that CRYAA, which encodes the predominant structural protein involved in the maintenance of lens clarity and refractive properties, is a new target of miR-675 in HLECs and is involved in the pathogenesis of nuclear ARC. The H19/miR-675 axis could affect CRYAA expression. The imbalanced expression of α-crystallins may accumulate damage and attenuate its protective effect to the lens. Thus, it is not surprising that H19/miR-675 affects the maintenance of lens clarity and refractive properties.
Several studies also report that H19/miR-675 promotes cellular differentiation by negatively regulating several targets in the TGF-β signalling pathway [24, 37]. The TGF-β/ Smad pathway has also been reported to be a key player involved in pathologic fibrosis of HLECs [43]. When TGF-β binds to its receptor, the R-Smad/Smad4 heteromeric complex is formed, transported into the nucleus and combined with a co-repressor or a co-activator to regulate target gene expression [44]. Through this pathway, H19/miR-675 may regulate HLEC function indirectly. Further studies of the H19/miR-675/TGF-β regulatory network in the pathogenesis of cataract should be carried out in the future.
Through bioinformatics-based prediction, two deregulated lncRNAs may also be involved in cataractgenesis through different pathways. LncRNA XLOC_009704/n344497, also known as lncRNA RMST, was down-regulated in nuclear ARC compared to transparent lens capsules. RMST is an emerging regulatory lncRNA in epithelial-to-mesenchymal transition (EMT) and cell differentiation [45, 46], which may be related to the pathogenesis of cataract [47, 48]. Previous studies identified a microRNA, miR-135a, whose expression was correlated to the lncRNA RMST. miR-135a was derived from miR-135a-2 locus embedded in RMST [49, 50]. Functional enrichment analysis with StarBase software identified 17 pathways [51]. Of them, the TGF-beta signalling pathway and IGF1/PIK3/AKT signalling pathway might be correlated to the pathogenesis of ARC [16, 47, 52]. LncRNA XLOC_046118|n371509, which belongs to the lncRNA XIST family, was up-regulated in nuclear ARC compared to transparent lens capsules. Bioinformatics prediction reveals that lncRNA n371509 could act as a let-7 sponge and regulate the let-7 function for binding its target gene. Peng et al. demonstrated that the let-7b microRNA expression was positively associated with patient age and severity of lens opacity [53]. The lncRNA XIST/let-7/TGF-β regulatory network might play a role in the pathogenesis of ARC [54-56]. LncRNA-MIAT is shown to be specifically up-regulated both in the plasma fraction of whole blood and aqueous humour of cataract patients. MIAT acts as a ceRNA and forms a feedback loop with Akt and miR-150-5p to regulate HLEC function [16]. The MIAT/miR-150-5p/Akt and H19/miR-675/CRYAA regulatory networks function independently and no crosstalk is found between them. They both are involved in the pathogenesis of ARC and can both affect the function of HLECs. However, further in-depth investigation may clarify the underlying interactions between these two different regulatory networks. They may also regulate HLEC function in a synergistic way. The combined effects would accelerate the development of cataract formation.
The chaperone-like activity of α-crystallin (CRYAA) allows the lens to resist aging-induced deterioration of proteins and is considered to be critical for the maintenance of eye lens transparency [5, 9]. Heredity, senescence and environment are the major factors in CRYAA-related cataractogenesis, and oxidative stress plays an important role as well [5]. We have revealed that CRYAA undergoes epigenetic repression in nuclear ARC [9]. The methylation of the CpG site of the CRYAA promoter directly affects the DNA-binding capacity of transcription factors. DNA-demethylating agent Zebularine treatment up-regulates CRYAA expression in a dose-dependent and time-dependent manner. We here reveal a new pathway involved in the epigenetic repression of CRYAA. Down-regulation of CRYAA via H19/miR-675 targeting reduces the expression of chaperones, which is able to bind to the denatured proteins induced by oxidative stress and thus preserve the transparency of the lens [57]. This may accelerate the oxidative modification of proteins in the nucleus, resulting in the pathogenesis of nuclear ARC [5, 12].
In summary, we report that 63 lncRNAs are differentially expressed between lens capsules of nuclear ARC and controls. H19 is up-regulated and correlated with ARC grade. H19 could regulate HLECs function through the H19/miR-675/CRYAA regulatory network. This study provides a novel insight into the pathogenesis of nuclear ARC.
Acknowledgements
We would like to acknowledge Prof. Xu Jianjiang and Dr. Le Qihua, Dr. Li Dan and Dr. Hu Fangyuan, from Eye and ENT Hospital of Fudan University, for their help in clinical sample collection from eye bank and cell culture, respectively. We would like to acknowledge Dr. Zhang Jiwei and Dr. Zhou Menglong, from Fudan University Shanghai Cancer Center, for their help in transwell and dual luciferase assay. We would like to acknowledge Dr. Zhou Xiang, Dr. Hao Qian, Dr. Wang Jieqiong, Dr. Chen Yajie and Dr. Wang Shanshan, from Fudan University Shanghai Cancer Center, for their help in the western blot assay. We would like to acknowledge Prof. Zhou Peng, from Parkway Health Specialty and Inpatient Center, for his help in study design.
This study was supported by grants from the National Natural Science Foundation of China (81371002 and 81870645).
Disclosure Statement
The authors declare that they have no conflict of interests.
References
X. Liu, C. Liu and K. Shan contributed equally to this work.







