Abstract
Background/Aims: Gain-of-function of mutant p53 is associated with a high rate of lung metastasis in osteosarcoma. To investigate the mechanism of mutant p53-induced osteosarcoma metastasis, expression array analysis was performed, comparing non-metastatic osteosarcomas from p53+/- mice with metastatic osteosarcomas from p53R172H/+ mice. Onzin (Plac8) was identified as one of the genes upregulated in p53R172H/+ mouse metastatic osteosarcomas. Accordingly, we investigated the role of ONZIN in human osteosarcoma metastasis. Methods: ONZIN function and its downstream targets were examined in osteosarcoma cell lines. Assays related to tumorigenesis and metastasis, including cell migration, invasion, clonogenic survival, and soft agar colony formation, were performed in osteosarcoma cells. Additionally, mouse xenograft models were used to examine the role of ONZIN overpression in tumorigenesis in vivo. Lastly, 87 osteosarcoma patients were recruited to investigate the clinical relevance of ONZIN overexpression in metastasis and prognosis. Results: ONZIN overexpression enhanced osteosarcoma cell proliferation, clonogenic survival, migration, and invasion independent of p53 status. Furthermore, ONZIN overexpression induced CXCL5 upregulation and resulted in increased ERK phosphorylation, which contributed to more aggressive osteosarcoma metastatic phenotypes. More importantly, overexpression of ONZIN in human osteosarcoma patients was closely associated with lung metastasis, poor prognoses, and survival. Conclusions: Overexpression of ONZIN promotes osteosarcoma progression and metastasis, and can serve as a clinical biomarker for osteosarcoma metastasis and prognosis.
Introduction
Osteosarcoma is the most common primary bone tumor in young adults [1, 2] and frequently occurs in the femur (42%), tibia (19%), and humerus (10%) [3]. Since the 1970s, despite the use of multi-agent chemotherapy and improvement in surgical techniques, the 5-year overall survival rate of osteosarcoma remains approximately 60% [4]. As in other tumor types, metastasis is the main cause of osteosarcoma lethality. Osteosarcoma patients without metastasis have a 5-year survival rate from 60% to 80%, but those with metastases only have a 5-year survival rate from 15% to 30% (https://www.cancer.net/cancer-types/osteosarcoma-childhood/view-all). Thus, it is important to unveil the mechanisms contributing to osteosarcoma metastasis and identify new biomarkers and therapeutic targets.
Many new biomarkers, therapeutic targets, and treatments for osteosarcoma have been studied in recent years. SPARCL1 inhibits osteosarcoma metastasis by activating the WNT/ beta-catenin pathway, and it can also induce osteosarcoma cell secretion of chemokine ligand 5 to recruit macrophages; this suggests that induction of SPARCL1 can be serve as a new anti-metastatic strategy for osteosarcoma patients [5]. Additionally, overexpression of miR-194 significantly attenuates proliferation and migration and induces apoptosis of osteosarcoma cells, indicating that miR-194 may act as a tumor suppressor in osteosarcoma [6]. To develop a new treatment for osteosarcoma, the anti-tumor effect of the proteasome inhibitor MLN9708/2238 was tested in osteosarcoma cells, where it can inhibit cell growth and induce cell cycle arrest and apoptosis, indicating the proteasome may be a novel biochemical target for osteosarcoma treatment [7].
To expore other biomarkers and therapeutic targets for osteosarcoma, we have previously identified more than 200 genes that are differentially expressed between the metastatic osteosarcomas from p53R172H/+ mice and non-metastatic osteosarcomas from p53+/-mice. Among these more than 200 genes, we further demonstrated Pla2g16 overexpression induced by mutant p53 contributes to osteosarcoma progression and metastasis [8, 9]. It is unclear whether other genes such as Onzin contribute to osteosarcoma metastasis.
Gain-of-function (GOF) activities of mutant p53 proteins can be tumor-type specific. Mutant p53 interacts with sterol regulatory element-binding proteins to increase the expression of enzymes in the mevalonate synthesis pathway in breast cancer cells [10]. Mutant p53 also extends NF-kB activation to promote metastatic colorectal cancer [11] and inhibits the p73/NF-Y complex to increase PDGF receptor beta signaling in metastatic pancreatic cancer [12]. More interestingly, mutant p53 proteins often interact with transcription factors to regulate multiple downstream genes to demonstrate GOF. Mutant p53 proteins interact with NFY and bind to CCAAT sites to promote DNA synthesis in breast and colon cancer cells [13]. Mutant p53 proteins also bind to ETS2 to modulate chromatin pathways in pancreatic cancer cells and Li-Fraumeni syndrome fibroblasts [14, 15]. Mutant p53 binds to nuclear factor erythroid-related factor 2 to induce the expression of proteasome genes, resulting in the reduction of tumor suppressor proteins in triple-negative breast cancer cells [16-18]. Thus, it is likely that multiple genes deregulated in p53R172H tumors in our expression array analyses may have important roles in driving osteosarcoma metastasis.
In addition to Pla2g16, Onzin is also upregulated in p53R172H/+ metastatic osteosarcomas. Onzin also plays important roles in immune responses [19-21] and pancreatic tumor progression [22]; thus, it is interesting to investigate whether Onzin function is relevant to osteosarcoma metastasis. ONZIN, also known as PLAC8 or C15, is a cysteine-rich protein consisting of only 115 amino acids. Although the Onzin gene was originally identified as a highly expressed protein in mouse placenta at 8.5 to 12.5 dpc, ONZIN is also highly expressed in the immune system [23, 24], suggesting its importance in immune function. Consistently, ONZIN reduction is required for phorbol 12-myristate 13-acetate-induced monocytic differentiation of acute myeloid leukemia cells [19]. Additionally, Onzin-/- mice exhibit less optimal function of neutrophils in response to bacteria uptake [20] and have impaired contact hypersensitivity responses caused by downregulation of pro-inflammatory factors [21]. In addition to being invovled in immuno-responses, Onzin is an important regulator of brown fat differentiation by inducing C/EBPβ expression [25]. Thus, Onzin participates in many important physiological activities in different contexts. Notably, human ONZIN also plays important roles in tumor cells. ONZIN is repressed by c-Myc in myeloid cells and ONZIN overexpression in fibroblasts promotes cell growth and survival [26]. ONZIN also regulates apoptosis in a cell-type-specific manner in cancer cells [27]. More recently, ONZIN has been shown to promote pancreatic cancer progression [22]. Thus, ONZIN may play different roles in a cell- or tissue-type specific manner. Although Onzin was upregulated in metastatic osteosarcoma from p53R172H/+ mice based on expression array analysis, it is unclear whether Onzin contributes to osteosarcoma progression or metastasis.
In this study, ONZIN overexpression in human osteosarcoma cells and xenograft models demonstrates an important role in promoting tumor progression and metastasis. Furthermore, CXCL5 was identified as one of the downstream targets of ONZIN overexpression by RNA-seq analysis. Clinically, ONZIN overexpression in human osteosarcoma patients was shown to be associated with lung metastasis and poor prognosis.
Materials and Methods
Cell lines and cell culture
Osteosarcoma cell lines Saos2, U2OS, and MG63 were purchased from the China Infrastructure of Cell Line Resource( Beijing, China) and were cultured according to American Type Culture Collection instructions.
ONZIN overexpression and shRNA knockdown in cells
To generate ONZIN-overexpressing cell lines, flag-tagged human ONZIN cDNAs were cloned into pBABE-puro vector and transfected into Phoenix cells. U2OS and MG63 cells were transduced with a lentivirus-containing culture medium that was passed through a 0.45-μm syringe filter, and then cells were selected with 2.5 μg/ml and 1.5 μg/ml puromycin for 1-2 weeks. To knock down ONZIN expression in Saos2 cells, three different target sequences against ONZIN (ONZIN-sh1, CAACTGAAATATGATGGATA; ONZIN-sh2, AATGTTGTCCCTGAACTTAG; ONZIN-sh3, CTGATATGAATGAATGCTGT) were cloned into the PLKO.1-puro shRNA vector and transfected into 293T cells to produce lentivirus. Supernatants containing lentivirus were collected 48 h after transfection and then used to infect cells. Cells were selected with 1.5 μg/ml puromycin for 1-2 weeks. Similarly, three different target sequences against CXCL5 (shCX1, GTTTGTTTACAGACCACGCAA; shCX2, GATCAGTAATCTGCAAGTGTT; shCX3, CGGGAAGGAAATTTGTCTTGA) were used to knock down CXCL5 expression in MG63 cells.
Real-time quantitative PCR and western blotting
Total RNA was extracted using TRIzol reagent (Invitrogen, Carlsbad, CA, USA). Then, 1 µg of total RNA was used to generate cDNA with the FastQuant RT Kit (Tiangen Biotech, Beijing, China). Quantitative PCR primers for human ONZIN included a forward primer (5’-TTCAGCGACTGCGGAGTCT-3’) and reverse primer (5’-CCCAAGGCACGGGAAA-3’), while β-actin was used as an internal control (forward primer, 5’-AGAGGGAAATCGTGCGTGAC-3’; reverse primer, 5’-CAATAGTGATGACCTGGCCGT-3’).
Cell lysates were separated by 10% or 15% sodium dodecyl sulfate-polyacrylamide gel and immunoblotted overnight at 4°C with antibodies against ONZIN, CXCL5 (Abcam, Cambridge, MA, USA), vinculin, Flag M2 (Sigma-Aldrich, St. Louis, MO, USA), p-AKT, AKT, ERK, and p-ERK (Cell Signaling Technology, Beverly, MA, USA). The signals were detected using a chemiluminescence phototype-HRP kit (Bio-RAD, Hercules, California, USA).
Cell proliferation, soft agar colony formation, clonogenic survival, migration, and invasion assays
Cell proliferation, soft agar colony formation, and clonogenic survival assays were described previously [6]. One thousand H318, O263, 222, and U2OS cells and 500 MG63 cells were used in cell proliferation (3-(4, 5-dimethylthiazol-2-yl)-2, 5-diphenyl-tetrazolium bromide; MTT), clonogenic survival, and soft agar colony formation assays. For the migration assay, culture inserts (Ibidi, Madison, WI, USA) were placed into 24-well plates. Then, 70 µl of cell suspension per well at a concentration of 3 × 105 cells/ml were incubated for 24 h. The culture inserts were gently removed using sterile tweezers. Cells were washed with phosphate-buffered saline 1 or 2 times and incubated in Dulbecco’s modified Eagle’s medium (DMEM) with 1% fetal bovine serum (FBS). Photographs were taken immediately, and the wound width was set to 100% (time zero). For invasion assays, Boyden chambers were coated with 1: 5 diluted Matrigel (BD Biosciences, Franklin Lakes, NJ, USA) and dried overnight. Then, 100 µl of cells in a serum-free suspension at 3 × 105 cells/ml were used for the assays, to which 500 µl of DMEM containing 20% FBS were added to the lower chamber. After incubation for 24 h, cells that passed through Matrigel to the bottom surface of the insert were fixed with 4% paraformaldehyde and stained with 0.1% crystal violet. Recombinant CXCL5 was purchased from Sigma-Aldrich.
RNA sequence analyses
ONZIN-overexpressing MG63 and control cell lines were used to as source material for RNA sequencing (BGI Genomics Co., Ltd., Guangdong, China), and the differentially expressed genes were determined by sequences with fold changes greater than 2 and p-values less than 0.05.
Animal experiments
All animal experiments were approved by the Animal Ethics Committee of Dalian Medical University. MG63 and U2OS cells with or without ONZIN overexpression were suspended in 50% Matrigel at a concentration of 2 × 107 cells/ml. Four-week-old male nude mice (BALB/c, nu/nu; specific pathogen free Laboratory Animal Center of Dalian Medical University, Dalian, China) were subcutaneously injected with two million cells. Tumor size was calculated as 1/2 a2b (where a is the short axis and b is the long axis of the tumor). Growth curves were plotted as the mean tumor volume ± standard error of the mean (SEM).
Immunohistochemistry
TMA construction and immunochemistry staining were previously described in detail [28]. Immunohistochemistry was performed with an ONZIN antibody at a 1: 100 dilution (Abcam). Only tissue samples remained after the products of the staining process were examined by two independent pathologists.
Survival analysis
Overall survival (OS) was defined as the interval between the date of diagnosis and death or the last observation. The duration of metastasis-free survival (MFS) was defined as the time from diagnosis until the occurrence of metastasis or the last follow up.
Statistical analysis
All statistical analyses were performed using SPSS (SPSS Inc., Chicago, IL, USA). All results were shown as the mean ± standard deviation or mean ± SEM of three independent experiments. Statistical significance was determined by one-way analysis of variance. In all figures, * indicates p < 0.05, ** indicates p < 0.01, and *** indicates p < 0.001.
Results
Overexpression of Onzin promotes mouse osteosarcoma cell clonogenic survival, migration, and invasion
To understand the mechanism of mutant p53-driven osteosarcoma metastasis, gene expression array analysis was previously performed by comparing metastatic osteosarcomas from p53R172H/+ mice with those of non-metastatic p53+/- mice [8]. More than 200 genes were differentially expressed in the tumors, and Pla2g16 is specifically upregulated in mutant p53 cells, contributing to osteosarcoma metastasis [8]. Since multiple genes regulated by mutant p53 could play important roles in osteosarcoma progression and metastasis, we examined whether other genes that are differentially expressed in these two groups of tumors could be regulated by mutant p53. When mutant p53R172H expression was knocked down by shRNA in the mouse osteosarcoma cell line H318-1 [29] (Fig. 1A, lower panel), the expression of the candidate genes identified by expression array analysis were examined by quantitative real-time PCR (qRT-PCR). Onzin expression was found to be significantly lower in the p53 knockdown cells (Fig. 1A, upper panel), indicating Onzin is another gene that is upregulated by mutant p53. Since Onzin expression is known to promote cell proliferation and contribute to pancreatic tumor progression [22, 26], the role of Onzin in osteosarcoma was then further investigated. Onzin expression was knocked down by two different shRNAs in H318-1 cells, which decreased the expression to 47% and 30% by shOnzin1 and shOnzin2, respectively (Fig. 1B). Wound-healing, low-density clonogenic survival, and invasion assays were performed, revealing that cell migration, (Fig. 1C), clonogenic survival (Fig. 1D), and invasion were all reduced in Onzin knockdown cells (Fig. 1E). Conversely, Flag-tagged Onzin was overexpressed in mouse osteosarcoma cell lines 222 and O26-3 [8] (Fig. 2A). Although Onzin overexpression only slightly increased cell proliferation in 222 cells, but not in 026-3 cells (Fig. 2B), it significantly increased cell migration (Fig. 2C) and clonogenic survival (Fig. 2D). The difference in migration and clonogenic survival was not likely, owing to slightly faster cell proliferation of 222 cells. These data clearly demonstrated the importance of Onzin in mouse osteosarcoma cell migration, invasion, and clonogenicity, suggesting Onzin may contribute to osteosarcoma metastasis.
Knockdown of Onzin decreases mouse osteosarcoma cell migration, clonogenic survival, and invasion. (A) Onzin mRNA levels were decreased when mutant p53 expression was knocked down by shRNAs (shp53A and shp53B) in H318-1 cells. (B) Knocked down Onzin expression by shRNAs (H318shOnzin1 and H318shOnzin2). (C) Decreased wound-healing, (D) clonogenic survival, and (E) Matrigel transwell invasion activities in H318-1 cells with Onzin knockdown. Initial wound width after removing the culture insert was set as 100%. Vinculin (Vin) was used as the loading control.
Knockdown of Onzin decreases mouse osteosarcoma cell migration, clonogenic survival, and invasion. (A) Onzin mRNA levels were decreased when mutant p53 expression was knocked down by shRNAs (shp53A and shp53B) in H318-1 cells. (B) Knocked down Onzin expression by shRNAs (H318shOnzin1 and H318shOnzin2). (C) Decreased wound-healing, (D) clonogenic survival, and (E) Matrigel transwell invasion activities in H318-1 cells with Onzin knockdown. Initial wound width after removing the culture insert was set as 100%. Vinculin (Vin) was used as the loading control.
Onzin overexpression promotes mouse osteosarcoma cell proliferation, migration, and clonogenicity. (A) Flag-tagged Onzin was overexpressed in mouse O263 and 222 osteosarcoma cell lines as determined by western blot analyses. (B) MTT, (C) wound-healing, and (D) clonogenic survival assays were performed with Onzin-overexpressing cells (O263-Onzin and 222-Onzin) and empty vector pBABE-puro (CTL) cells. Initial wound width after removing the culture insert was set as 100%. Vin was used as the loading control.
Onzin overexpression promotes mouse osteosarcoma cell proliferation, migration, and clonogenicity. (A) Flag-tagged Onzin was overexpressed in mouse O263 and 222 osteosarcoma cell lines as determined by western blot analyses. (B) MTT, (C) wound-healing, and (D) clonogenic survival assays were performed with Onzin-overexpressing cells (O263-Onzin and 222-Onzin) and empty vector pBABE-puro (CTL) cells. Initial wound width after removing the culture insert was set as 100%. Vin was used as the loading control.
Human ONZIN contributes to osteosarcoma cell proliferation, clonogenic survival, migration, and invasion
To examine whether the human ONZIN homolog has similar roles in osteosarcoma metastasis, ONZIN expression levels in different human osteosarcoma cell lines were first examined by qRT-PCR. Despite the different p53 statuses (i.e., MG63 and Saos2 cells are p53 null, while U2OS has wild-type p53), U2OS and MG63 cells showed relative lower ONZIN mRNA levels compared with Saos2 cells (Fig. 3A). To examine the role of ONZIN in osteosarcoma cells, Flag-tagged ONZIN was overexpressed in U2OS and MG63 cells (Fig. 3B). MTT, wound healing, clonogenic survival, and invasion analyses were then performed using the ONZIN-overexpressing cell lines. ONZIN overexpression clearly promoted cell proliferation (Fig. 3C) and increased migration (Fig. 3D), invasion (Fig. 3E), and clonogenic survival (Fig. 3F) in both U2OS and MG63 cells. Furthermore, overexpression of ONZIN in MG63 cells enhanced soft agar colony formation clonogenic survival (Fig. 3G). These data clearly demonstrated ONZIN overexpression in human osteosarcoma cells contributed to tumor progression and metastasis in vitro.
ONZIN overexpression enhances human osteosarcoma cell proliferation, migration, invasion, clonogenic survival, and anchorage-independent colony formation in MG63 and U2OS cells. (A) ONZIN expression levels in Saos2, MG63, and U2OS cell lines as determined by qRT-PCR analysis (B) Flag-tagged ONZIN overexpression as determined by qRT-PCR (upper) and western blot (lower) analyses in MG63 and U2OS cells. The endogenous levels of ONZIN in U2OS and MG63 was set as 1. (C) MTT analysis, (D) wound-healing, (E) Matrigel transwell invasion, (F) clonogenic survival, and (G) soft agar colony formation assays were performed with ONZIN-overexpression cells. Initial wound width after removing the culture insert was set as 100%. Vin was used as the loading control. CTL, pBABE-puro; ONZIN, pBABEFLAG-ONZIN.
ONZIN overexpression enhances human osteosarcoma cell proliferation, migration, invasion, clonogenic survival, and anchorage-independent colony formation in MG63 and U2OS cells. (A) ONZIN expression levels in Saos2, MG63, and U2OS cell lines as determined by qRT-PCR analysis (B) Flag-tagged ONZIN overexpression as determined by qRT-PCR (upper) and western blot (lower) analyses in MG63 and U2OS cells. The endogenous levels of ONZIN in U2OS and MG63 was set as 1. (C) MTT analysis, (D) wound-healing, (E) Matrigel transwell invasion, (F) clonogenic survival, and (G) soft agar colony formation assays were performed with ONZIN-overexpression cells. Initial wound width after removing the culture insert was set as 100%. Vin was used as the loading control. CTL, pBABE-puro; ONZIN, pBABEFLAG-ONZIN.
Conversely, ONZIN knockdown was performed by shRNAs in Saos2 cells, which have relatively higher endogenous ONZIN expression (Fig. 3A). ONZIN expression was significantly knocked down by three different shRNAs, as shown by both qRT-PCR and western blot (Fig. 4A). MTT, wound healing, Boyden chamber invasion, clonogenic survival, and soft agar colony formation assays were performed, and the knockdown cells had significantly decreased activities in cell proliferation (Fig. 4B), migration (Fig. 4C), invasion (Fig. 4D), clonogenicity (Fig. 4E), and anchorage-independent growth (Fig. 4F). Collectively, the data indicate ONZIN plays important roles in human osteosarcoma progression and metastatic potential.
ONZIN knockdown decreases cell proliferation, migration, invasion, cologenicity, and anchorage-independent colony formation in Saos2 cells. (A) ONZIN expression was decreased by shRNA knockdown as determined by qRT-PCR (upper) and western blot (lower) analyses in Saos2 cells. (B) MTT, (C) wound-healing, (D) Matrigel transwell invasion, (E) clonogenic survival, and (F) soft agar colony formation assays were performed using ONZIN knockdown cells. Initial wound width after removing the culture insert was set as 100%. Vin was used as the loading control. The three different shRNAs used against ONZIN were sh1, sh2, and sh3.
ONZIN knockdown decreases cell proliferation, migration, invasion, cologenicity, and anchorage-independent colony formation in Saos2 cells. (A) ONZIN expression was decreased by shRNA knockdown as determined by qRT-PCR (upper) and western blot (lower) analyses in Saos2 cells. (B) MTT, (C) wound-healing, (D) Matrigel transwell invasion, (E) clonogenic survival, and (F) soft agar colony formation assays were performed using ONZIN knockdown cells. Initial wound width after removing the culture insert was set as 100%. Vin was used as the loading control. The three different shRNAs used against ONZIN were sh1, sh2, and sh3.
ONZIN oncogenic function is partially mediated by increased MAPK pathway signaling
To investigate the mechanism of ONZIN-mediated osteosarcoma progression and metastasis, the activities of several oncogenic-related signaling pathways, including the MAPK, PI3K-Akt, mTOR, and Hippo-YAP pathways, were examined by western blot analyses. ONZIN overexpression increased the phosphorylation of ERK1/2 in U2OS cells under normal culture conditions with 10% FBS (Fig. 5A). Interestingly, after overnight serum starvation (at 0 h in Fig. 5B), both U2OS and MG63 cells with overexpression of ONZIN showed higher levels of ERK phosphorylation, indicating ONZIN overexpression contributes to a higher basal MAPK pathway activity under nutrient-deficient conditions. Although ERK phosphorylation was initially decreased for unknown reasons at 3 h in both the control and ONZIN-overexpressing cell lines after 0.2% FBS treatment, higher ERK phosphorylation at 6 and 9 hours was observed in the ONZIN-overexpressing cells (Fig. 5B), showing a faster MAPK pathway activation upon serum stimulation in those cells.
ONZIN induces the phosphorylation of ERK1/2. (A) ONZIN overexpression increased ERK1/2 phosphorylation in U2OS cells. (B) ERK phosphorylation was induced in ONZIN overexpression cells after 0.2% fetal bovine serum (FBS) treatment. Cells were starved for 12 h (no FBS) and then treated with 0.2% FBS for 0, 3, 6, 9, and 12 h. The MEK1/2-specific inhibitor U0126 significantly inhibits ONZIN induced (C) wound-healing and (D) low-density clonogenic survival. Cells were incubated with DMSO or 15 uM of U0126 for 24 h in a wound-healing assay. Then, 500 cells were plated into 6-well plates in a clonogenic survival assay and incubated with normal medium containing DMSO or 15 uM of U0126 for 14 days before colonies were stained and counted. Initial wound width after removing the culture insert was set as 100%. Vin was used as the loading control.
ONZIN induces the phosphorylation of ERK1/2. (A) ONZIN overexpression increased ERK1/2 phosphorylation in U2OS cells. (B) ERK phosphorylation was induced in ONZIN overexpression cells after 0.2% fetal bovine serum (FBS) treatment. Cells were starved for 12 h (no FBS) and then treated with 0.2% FBS for 0, 3, 6, 9, and 12 h. The MEK1/2-specific inhibitor U0126 significantly inhibits ONZIN induced (C) wound-healing and (D) low-density clonogenic survival. Cells were incubated with DMSO or 15 uM of U0126 for 24 h in a wound-healing assay. Then, 500 cells were plated into 6-well plates in a clonogenic survival assay and incubated with normal medium containing DMSO or 15 uM of U0126 for 14 days before colonies were stained and counted. Initial wound width after removing the culture insert was set as 100%. Vin was used as the loading control.
To further determine the functional relevance of the MAPK pathway activation mediated by ONZIN expression in osteosarcoma progression, a specific inhibitor targeting the ERK1/2 upstream kinase MEK (U0126 monoethanolate) was used to suppress the phosphorylation of ERK1/2 in U2OS and MG63 cells. The inhibition of ERK1/2 phosphorylation by U0126 clearly resulted in reduced migration (Fig. 5C) and clonogenic survival in both U2OS and MG63 cells (Fig. 5D). Thus, ERK1/2 phosphorylation at least partially contributes migration and clonogenic survival activities induced by ONZIN overexpression.
ONZIN overexpression induces CXCL5 upregulation, contributing to MAPK pathway activation and metastatic phenotypes
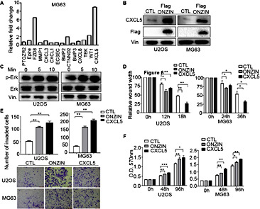
To investigate the downstream genes induced by ONZIN overexpression, RNA-sequencing analyses were performed to examine differentially expressed genes between ONZIN-overexpressing MG63 and control cell lines. More than 2900 genes were significantly differentially expressed (data not shown). We then validated 14 upregulated genes with the largest fold change and most statistical significance by qRT-PCR. The CXCL5 gene showed the highest fold change (Fig. 6A), and CXCL5 protein expression was higher in ONZIN-overexpressing cells, as determined by western blots (Fig. 6B), demonstrating CXCL5 expression was indeed induced by ONZIN overexpression.
ONZIN-induced CXCL5 upregulation contributes to osteosarcoma metastasis. ONZIN overexpression increased CXCL5 expression as determined by (A) qRT-PCR and (B) western blot. (C) CXCL5 treatment induced ERK1/2 phosphorylation. Cells were treated by CXCL5 in the culture media at a concentration of 0.1 pM. (D) Wound-healing, (E) Matrigel transwell invasion, and (F) MTT assays were performed using U2OS and MG63 cells either treated with CXCL5 or overexpressing ONZIN.
ONZIN-induced CXCL5 upregulation contributes to osteosarcoma metastasis. ONZIN overexpression increased CXCL5 expression as determined by (A) qRT-PCR and (B) western blot. (C) CXCL5 treatment induced ERK1/2 phosphorylation. Cells were treated by CXCL5 in the culture media at a concentration of 0.1 pM. (D) Wound-healing, (E) Matrigel transwell invasion, and (F) MTT assays were performed using U2OS and MG63 cells either treated with CXCL5 or overexpressing ONZIN.
CXCL5 is reported to have important roles in recruiting neutrophils, promoting angiogenesis, and remodeling connective tissues [30]. Additionally, CXCL5 overexpression is associated with late stage gastric cancer and lymph node metastasis [31]. CXCL5 also promotes cell proliferation and invasion in prostate cancer cells [32]. Thus, there is value in investigating the role of ONZIN-induced CXCL5 expression in osteosarcoma.
Since ONZIN overexpression induced the MAPK pathway in osteosarcoma cells (Fig. 5A and 5B), ERK phosphorylation in the osteosarcoma cells was examined by the addition of recombinant CXCL5 protein to the culture media. Both U2OS and MG63 cells had increased ERK phosphorylation within 5 minutes upon the initiation of the CXCL5 treatment (Fig. 6C), indicating CXCL5 indeed activated the MAPK pathway in these cells. To further investigate the role of CXCL5 upregulation in osteosarcoma metastasis, cell migration, invasion, and proliferation under the CXCL5 treatment were examined. CXCL5 treatment clearly induced migration both in U2OS and MG63 cells in wound healing assays, although the migration ability was still less than that observed under ONZIN overexpression (Fig. 6D). The increased invasion ability under the CXCL5 treatment at 24 hours was comparable to that under ONZIN overexpression (Fig. 6E). Furthermore, cell proliferation as measured by MTT assays also increased after 48 h (Fig. 6F). Since cell proliferation did not show a significant difference after 24 h of the CXCL5 treatment (data not shown), the increase in migration and invasion under the CXCL5 treatment is not likely caused by cell proliferation.
In contrast, three shRNAs were used to knock down CXCL5 in MG63 cells. The expression of CXCL5 was significantly decreased by shCX2 and shCX3, as shown by western blot assays (Fig. 7A). MTT analyses showed reductions in cell proliferation with CXCL5 knockdown in MG63 cells (Fig. 7B). Additionally, CXCL5 knockdown also resulted in decreased clonogenic survival in MG63 cells (Fig. 7C). Thus, these data strongly indicate that CXCL5 upregulated by ONZIN overexpression contributes to metastatic phenotypes in osteosarcoma cells.
CXCL5 knockdown inhibits cell proliferation and clonogenic survival. (A) CXCL5 expression was decreased by shRNA knockdown as determined by western blot analysis in MG63 cells. (B) MTT and (C) low-density clonogenic survival assays were performed using CXCL5 knockdown cells. Vin was used as the loading control. The three different shRNAs used against CXCL5 were shCX1, shCX2, and shCX3.
CXCL5 knockdown inhibits cell proliferation and clonogenic survival. (A) CXCL5 expression was decreased by shRNA knockdown as determined by western blot analysis in MG63 cells. (B) MTT and (C) low-density clonogenic survival assays were performed using CXCL5 knockdown cells. Vin was used as the loading control. The three different shRNAs used against CXCL5 were shCX1, shCX2, and shCX3.
ONZIN contributes to tumorigenesis in vivo
To determine the effect of ONZIN overexpression in osteosarcoma in vivo, MG63 and U2OS cell lines with ONZIN overexpression were subcutaneously injected into BALB/c nude mice, and subsequent tumorigenesis was monitored. The tumor volumes from ONZIN-overexpressing U2OS and MG63 cells were significantly larger than those of the control group (Fig. 8A), indicating overexpression of ONZIN promoted tumorigenesis in vivo.
ONZIN overexpression contributes to osteosarcoma progression in vivo. (A) Tumor growth curves from the xenograft experiments using ONZIN-overexpressing MG63 and U2OS cells. (B) Representative immunohistochemical staining for ONZIN in tissue microarray at magnifications of 40× and 200×. High ONZIN expression was associated with lower (C) overall survival and (D) metastasis-free survival. (-) and (+) indicate negative and positive staining.
ONZIN overexpression contributes to osteosarcoma progression in vivo. (A) Tumor growth curves from the xenograft experiments using ONZIN-overexpressing MG63 and U2OS cells. (B) Representative immunohistochemical staining for ONZIN in tissue microarray at magnifications of 40× and 200×. High ONZIN expression was associated with lower (C) overall survival and (D) metastasis-free survival. (-) and (+) indicate negative and positive staining.
High ONZIN expression is associated with lung metastasis and poor prognosis in osteosarcoma patients
To examine the significance of the ONZIN overexpression in primary patient samples, immunohistochemistry staining was performed on a human osteosarcoma tissue array. After all the staining process steps, 87 samples remained in the tissue array and were submitted to two independent pathologists for examination. A total of 32 out of 87 osteosarcoma samples (36.8%) had ONZIN-positive staining (only ++ and +++ samples were considered as to be positive; Fig. 8B). The clinical and histopathologic details of these 87 cases are listed in Tables 1 and 2. Although sex, age, tumor location, histological classification, histological grade, and Enneking staging were irrelevant to ONZIN expression, lung metastasis was clearly associated with ONZIN-positive staining (p = 0.015; Table 1), indicating high ONZIN expression could be a biomarker of lung metastasis in osteosarcoma patients. Furthermore, Enneking staging, histology grade, and lung metastasis showed a significant association with 3-year OS and MFS rates. More importantly, the patients with ONZIN-positive staining had significantly lower 3-year OS and MFS rates compared with patients with ONZIN-negative staining (Table 2 and Fig. 8C and 8D). These data demonstrate ONZIN overexpression is associated with lung metastasis and poor prognoses in osteosarcoma patients. Subsequently, the multivariate Cox regression analysis showed that ONZIN expression or Enneking staging, but not histological grade, was independent of prognostic factors for OS and MFS (p < 0.05; Table 3) in osteosarcoma patients.
Clinicopathologic patient characteristics and univariate survival analysis. Abbreviation: 3-y, 3-year; OS, overall survival; MFS, metastasis-free survival

Discussion
Increased metastasis rate is an indicator of mutant p53 GOF in osteosarcoma. Multiple genes are differentially expressed when comparing metastatic p53R172H/+ osteosarcomas to non-metastatic p53+/- osteosarcomas. Previously, Pla2g16 was determined to be one of the genes upregulated by mutant p53 as a part of enhancing osteosarcoma metastasis [8]. In the present study, ONZIN overexpression induced by mutant p53 is also shown to enhance osteosarcoma progression and metastasis. Furthermore, ONZIN overexpression also contributed to osteosarcoma metastasis in cells with wild-type p53 (i.e., U2OS cells) or p53 null mutations (i.e., MG63 cells), suggesting that ONZIN function in osteosarcoma cells does not depend on mutant p53. Thus, other mechanisms that can induce ONZIN expression could also increase osteosarcoma metastasis. The notable role of ONZIN overexpression in osteosarcoma metastasis was consistent with a recent pancreatic cancer study [19], which indicated ONZIN can enhance metastasis in different tumor types.
With unbiased RNA sequence analysis, CXCL5 was identified as one of the downstream targets of ONZIN overexpression. As a proangiogenic chemokine, CXCL5 is an inflammatory mediator. Previous studies have shown ONZIN null mice had defective neutrophil function in response to bacteria uptake [20]. Interestingly, Cxcl5 antibody can reduce lipopolysaccharide-induced neutrophil accumulation in the lung [33]. Thus, these studies support that CXCL5 can mediate ONZIN-induced immune responses. Indeed CXCL5 has been shown to be secreted by non-immune cells [34, 35].
CXCL5 treatment increases migration and invasion of prostate cancer cells [29]. Consistently, when osteosarcoma cells were treated with CXCL5 in the culture media, cells showed increased migration, invasion, and proliferation. Since ONZIN is important in neutrophil responses, it will be interesting to examine whether ONZIN-induced CXCL5 upregulation plays a role in neutrophil recruitment in osteosarcoma lung metastasis in the future. Like CXCL5 treatment, ONZIN overexpression also induces or respresses many other targets as identified by RNA-seq, so CXCL5 may only partially contribute to the effects of ONZIN overexpression in osteosarcoma metastasis. Decreasing the level of CXCL5 in ONZIN-overexpressing cells may partially decrease the metastatic potential of these cells.
Furthermore, both ONZIN and CXCL5 activate the MAPK pathway in osteosarcoma cells. Although other oncogenic pathways, such as PI3K-AKT, mTOR, and Hippo-YAP, have also been examined in cells with ONZIN overexpression or CXCL5 treatment, no significant activation of those pathways has been identified. Notably, both PLA2G16 and ONZIN activate Erk phosphorylation to promote osteosarcoma metastasis, suggesting mutant p53 upregulates the MAPK pathway through multiple target genes. These data are in agreement with p53 GOF results in mammary tumor cells, in which multiple genes of the mevalonate pathway are activated by mutant p53 [10]. Additionally, the activated MAPK pathway is strongly associated with osteosarcoma metastasis and poor prognoses [9]. Thus, multiple mechanisms that activate the MAPK pathway may be important for mutant p53 GOF in osteosarcoma.
More importantly, the analyses of clinical patient samples demonstrated that ONZIN overexpression was significantly associated with osteosarcoma lung metastasis and poor prognoses. ONZIN overexpression may serve as a biomarker and therapeutic target in osteosarcoma patients.
Conclusion
These data indicate that ONZIN plays an important role in osteosarcoma progression and metastasis, and is an independent biomarker of lung metastsis in osteosarcoma patients. ONZIN may therefore serve as a therapeutic target for osteosarcoma treatment.
Abbreviations
DMEM (Dulbecco’s modified Eagle’s medium ); FBS (fetal bovine serum ); GOF (gain-of-function ); MFS (metastasis-free survival); MTT (3-(4, 5-dimethylthiazol-2-yl)-2, 5-diphenyl-tetrazolium bromide ); qRT-PCR (quantitative real-time PCR ); OS (overall survival, ); SEM (standard error of the mean).
Acknowledgements
We thank Dr. Amanda Wasylishen, Grace Xiong and Yuqing Xiong for help with English editing, and Drs. Yuhui Yuan and Wuguo Deng for helpful discussions.
This research was supported by grants (No. 81472715, 81572829, and 81773031) from National Natural Science Foundation of China. The funders had no role in the study design, data collection and analysis, decision to publish, or preparation of the manuscript.
The authors declare that data supporting the findings of this study are avaialbe within the article.
Y.Z., Q.H., G.L., L.L., S.L. and T.M. performed the experiments. Y.Z. and S.X. wrote the manuscript with support from L.L., B.Z., Y.R., X.Y., S.C., Y.Z., J.L., Z.F.. T.M. and G.W. helped to supervise the project. S.X. conceived the original idea and supervised the whole project.
Disclosure Statement
The authors declare that they have no competing interests.
References
Y. Zhang, Q. Hu and G. Li contributed equally to this work.










